

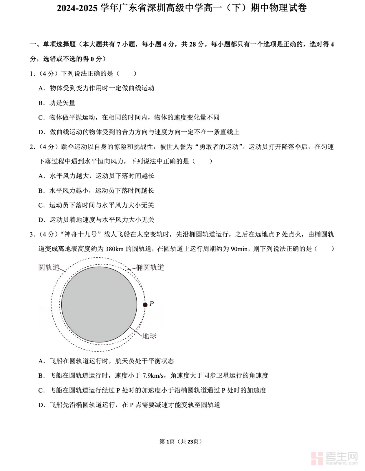
2024-2025 学年广东省深圳高级中学高一(下)期中物理试卷,贴合深圳高级中学高一学情与教学进度,严格遵循高中物理教材及期中考查要求命制,精准复刻该校期中命题风格与难度梯度。试卷聚焦曲线运动、圆周运动、平抛运动、万有引力定律等核心考点,全面覆盖运动的合成与分解、向心力、天体运动基础等高频知识点,题型包含选择题、实验题、计算题,贴合期中考查重点,着重考查空间想象、逻辑推理、运算求解、实验探究核心素养。试卷完整呈现真题命题规律,配套详细解析,理清解题思路、点明易错点与解题技巧,适合深圳高级中学及省内同类学校高一学生期中备考、学情检测、查漏补缺,精准把握期中命题方向,提升应试能力。请添加微信 18617049513 进专属群,获取更多免费资源!
