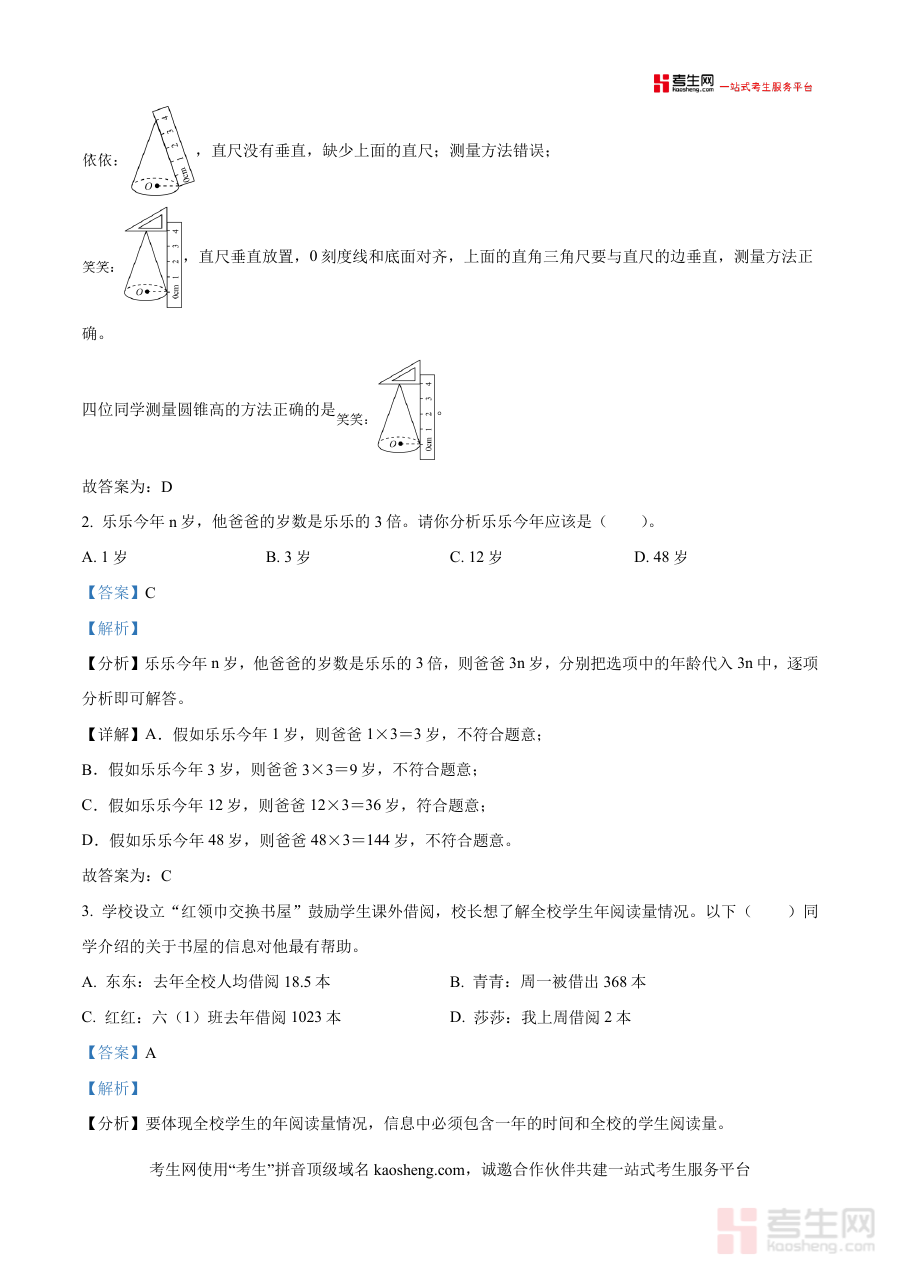
《精品解析:2023-2024学年广东省广州市花都区人教版六年级下册期末测试数学试卷(解析版)》是针对2023-2024学年广东省广州市花都区小学六年级下学期数学期末测试的配套备考资料,依托人教版教材体系,契合该地区六年级学生期末阶段数学学习成果检验的实际需求。
该资料通过对期末测试试卷的系统解析,可帮助使用者把握考试的核心考查方向与要求,适用于学生进行自我学情诊断以明确薄弱环节,也可辅助教师开展教学效果评估及备考规划制定,为后续教与学的调整提供针对性参考。
其适用人群主要为广东省广州市花都区使用人教版教材的六年级学生及小学数学教师,能够助力学生高效备考期末测试,同时为教师开展阶段检测与教学优化提供专业支持,提升教与学的精准性和有效性。
