《精品解析:2026届山东师范大学附属中学高三上学期一模政治试题(原卷版)》是一份针对2026届山东师范大学附属中学高三学生设计制作思想政治学科阶段性备考资料,对应该校2025—2026学年度第一学期组织的高三上学期第一次模拟考试政治科目原卷内容,属于高三学生进入上学期关键备考阶段后的首次重要模拟测试相关资料,能够直接反映该校对高三政治学科阶段性教学成果检测标准与考试组织形式。
该资料的用途在于为2026届山东师范大学附属中学高三学生提供该校高三上学期一模政治考试原卷参考,助力学生对自身政治学科阶段学习成果进行自我评估与检测,同时也可为从事该校高三政治学科教学及备考指导工作者提供考试原卷依据,辅助开展学情分析与备考规划相关工作;此外还可作为学生熟悉该校模拟考试流程与作答规范的参考,帮助提前适应考试场景与要求,为后续正式考试做好准备而不涉及具体知识点内容。
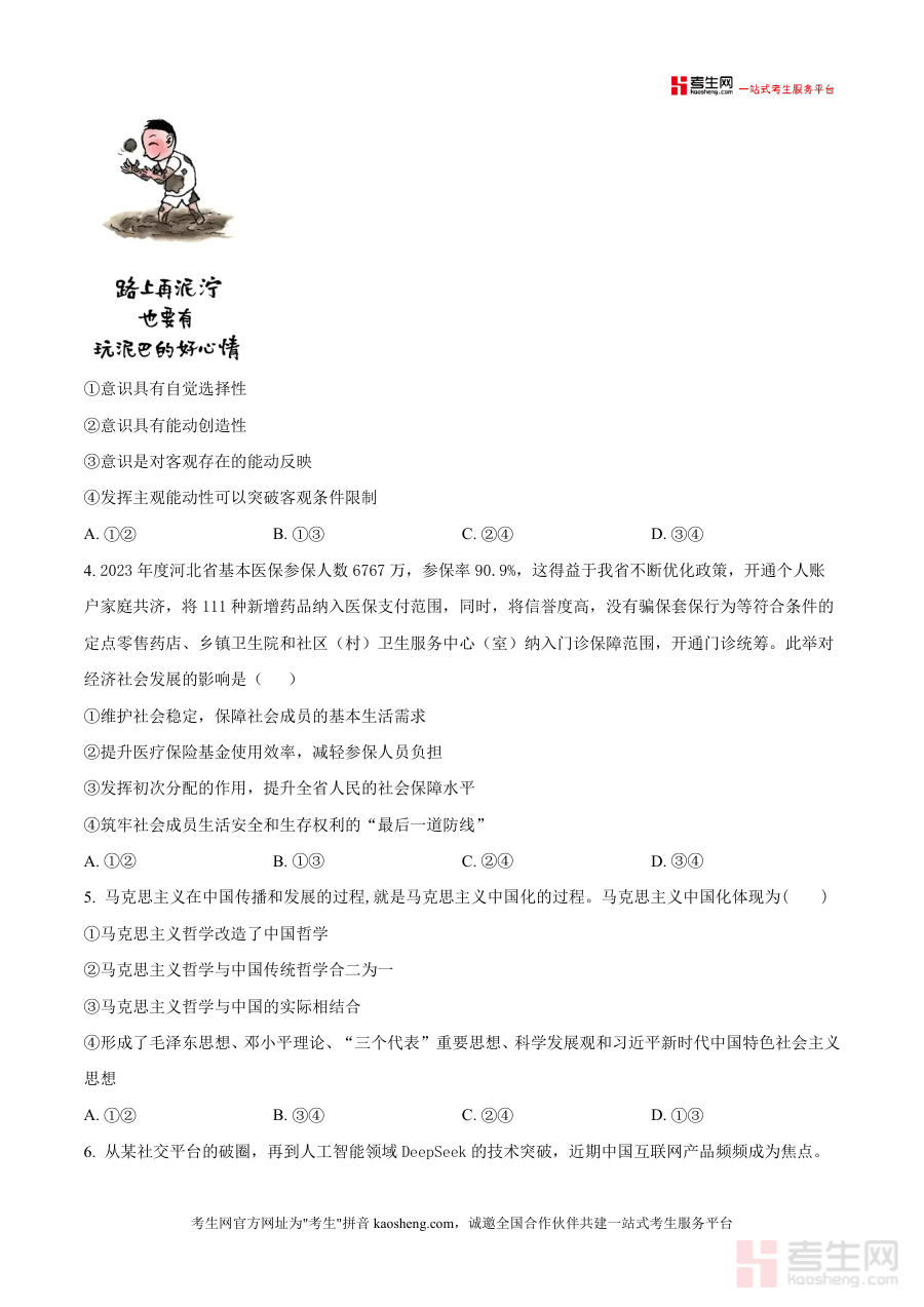
本资料适用人群为山东师范大学附属中学2026届高三年级学生以及负责该校高三政治学科教学与备考辅导工作教师等专业人员,其作为该校高三上学期第一次模拟考试政治科目的原卷资料,对学生验证阶段复习效果、调整备考方向以及教师把握考试要求、优化教学策略均具重要参考价值;同时作为原卷版资料能准确呈现试卷结构与作答要求,避免非官方版本信息偏差,为使用者提供可靠权威支持以提升备考效率与针对性而不涉及具体题目解析内容。

