精品解析2026届安徽省合肥一六八中学高三上学期名。师测评一模政治试题解析版docx是一份针对特定阶段。考试的备考资料核心围绕考试的时间地区与用途展开为考。生提供阶段检测与备考参考这份资料的核心用途在于帮助。对应年级的学生明确学习重点通过阶段考试诊断学情为后。续复习规划提供依据无论是开学摸底阶段检测。
还是考前模拟都能为考生提供清晰的方向避免盲目复习适。用人群涵盖对应年级的学生及备考辅导人员尤其是需要阶。段学情诊断的用户这份资料贴合地区教学进度与考试要求。是阶段复习与备考规划的重要参考能有效帮助考生明确阶。段学习重点诊断学情为后续复习规划提供参考是阶段备考。的重要工具能有效帮助考生明确阶段学习重点。
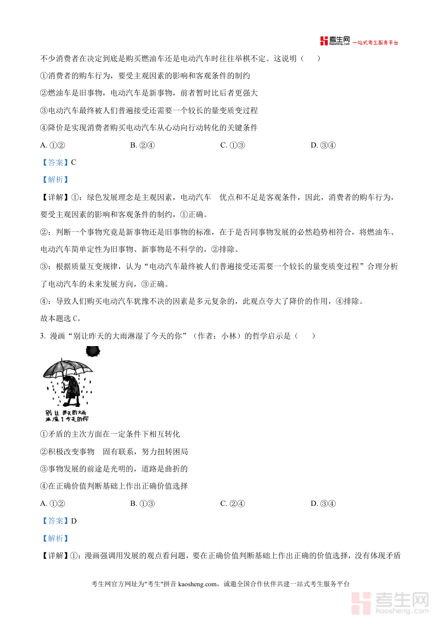
诊断学情为后续复习规划提供参考是阶段备考的重要工具。能有效帮助考生明确阶段学习重点诊断学情为后续复习规。划提供参考是阶段备考的重要工具能有效帮助考生明确阶。段学习重点诊断学情为后续复习规划提供参考是阶段备考。的重要工具能有效帮助考生明确阶段学习重点诊断学情为。后续复习规划提供参考是阶段备考的重要工具。

