《精品解析:2026届四川省仁寿第一中学校(北校区)高三上学期一模政治试题(原卷版)》是一份针对2026届四川省仁寿第一中学校(北校区)高三学生上学期第一次模拟考试设计的政治学科备考资料。该资料对应学校高三上学期初期阶段性检测安排,聚焦政治学科阶段考查需求,作为校内模拟考试的原卷资料,直接体现该次考试对政治学科知识与能力的考查方向,为相关备考活动提供精准资料支撑,确保备考与学校考试要求相契合。
这份资料主要用于高三上学期第一次模拟考试前期准备与后期学情分析,帮助学生提前熟悉考试整体形式与结构,并为教师掌握学生该阶段政治学科学习情况提供依据。作为原卷版资料它准确呈现考试题型设置与考查范围框架,助力备考者把握考试基本要求,为后续复习规划与教学调整提供参考,有效提升备考针对性与效率性。
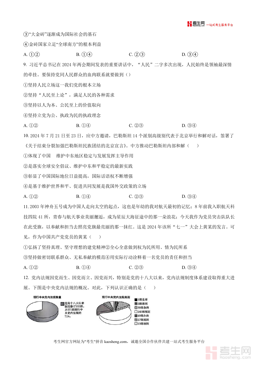
该资料适用人群包括四川省仁寿第一中学校(北校区)2026届高三学生及该校政治学科教师。对学生而言它是模拟考试直接练习载体,可帮助适应考试节奏;对教师而言它是开展阶段教学评估与备考指导的必要支撑工具辅助制定针对性教学策略,推动高三政治学科阶段性学习目标达成保障备考工作有序推进。

