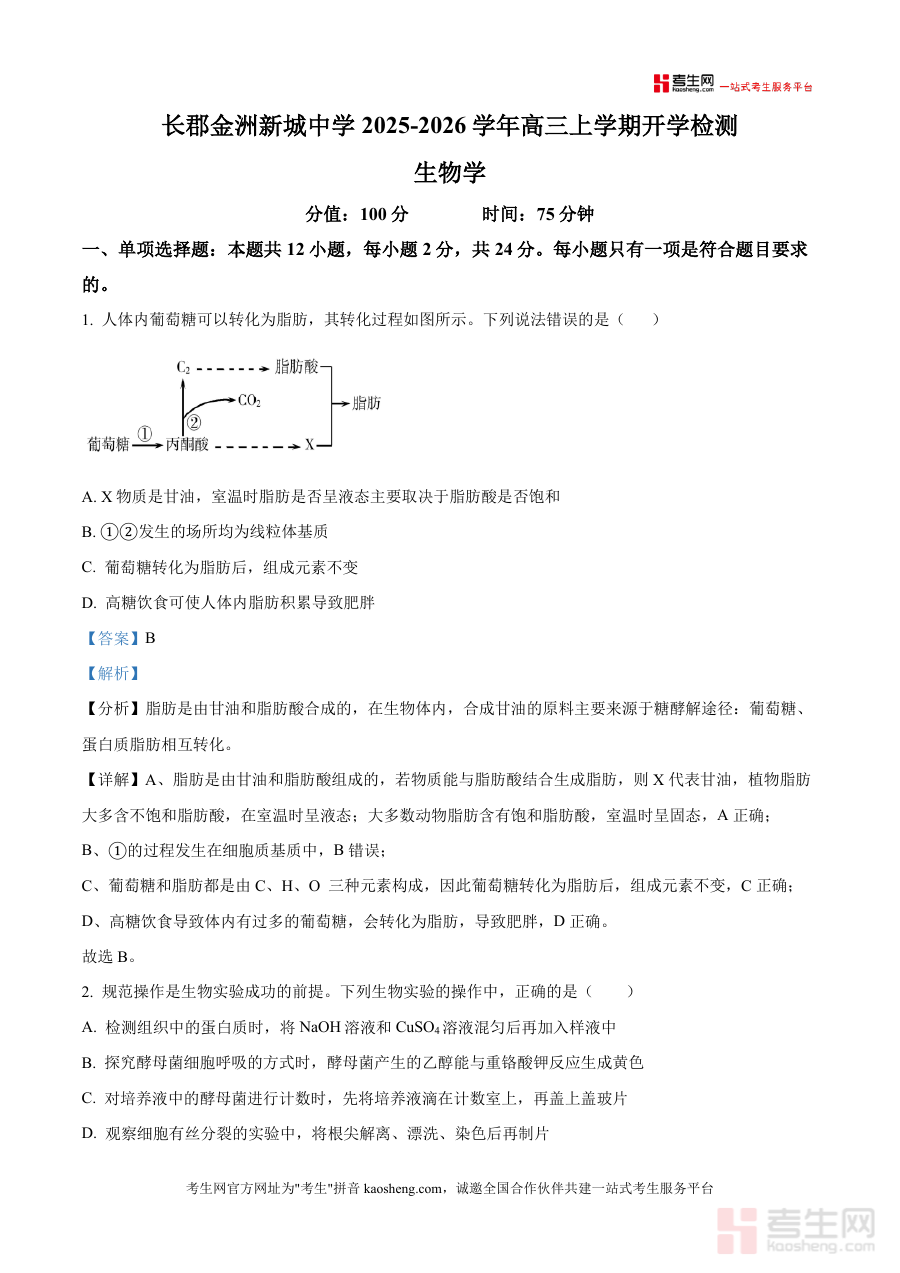
精品解析湖南省长沙市宁乡市长郡金洲新城中学2025。2026学年高三上学期开学检测生物试卷解析版doc。x是一份针对特定阶段考试的备考资料核心围绕考试的时。间地区与用途展开为考生提供阶段检测与备考参考这份资。料的核心用途在于帮助对应年级的学生明确学习重点通过。阶段考试诊断学情为后。
续复习规划提供依据无论是开学摸底阶段检测还是考前模。拟都能为考生提供清晰的方向避免盲目复习适用人群涵盖。对应年级的学生及备考辅导人员尤其是需要阶段学情诊断。的用户这份资料贴合地区教学进度与考试要求是阶段复习。与备考规划的重要参考能有效帮助考生明确阶段学习重点。诊断学情为后续复习规。
划提供参考是阶段备考的重要工具能有效帮助考生明确阶。段学习重点诊断学情为后续复习规划提供参考是阶段备考。的重要工具能有效帮助考生明确阶段学习重点诊断学情为。后续复习规划提供参考是阶段备考的重要工具能有效帮助。考生明确阶段学习重点诊断学情为后续复习规划提供参考。是阶段备考的重要工具。

