精品解析浙江省名校新高考研究联盟2026届高三上学。期第一次联考生物试题卷解析版docx是一份针对特定。阶段考试的备考资料核心围绕考试的时间地区与用途展开。为考生提供阶段检测与备考参考这份资料的核心用途在于。帮助对应年级的学生明确学习重点通过阶段考试诊断学情。为后续复习规划提供依据无论是开学摸底阶段。
检测还是考前模拟都能为考生提供清晰的方向避免盲目复。习适用人群涵盖对应年级的学生及备考辅导人员尤其是需。要阶段学情诊断的用户这份资料贴合地区教学进度与考试。要求是阶段复习与备考规划的重要参考能有效帮助考生明。确阶段学习重点诊断学情为后续复习规划提供参考是阶段。备考的重要工具能有效帮助考生明确阶段学习。
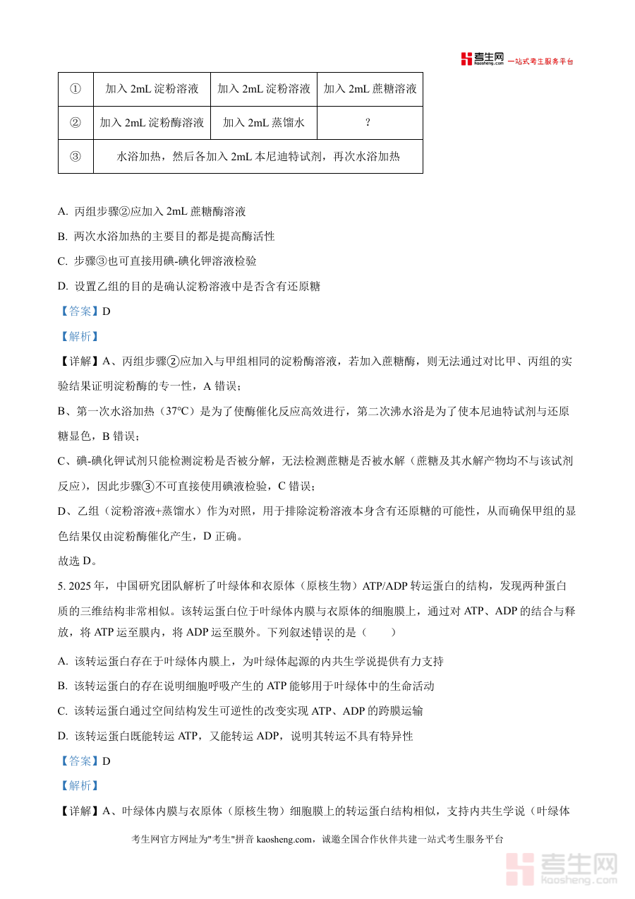
重点诊断学情为后续复习规划提供参考是阶段备考的重要。工具能有效帮助考生明确阶段学习重点诊断学情为后续复。习规划提供参考是阶段备考的重要工具能有效帮助考生明。确阶段学习重点诊断学情为后续复习规划提供参考是阶段。备考的重要工具能有效帮助考生明确阶段学习重点诊断学。情为后续复习规划提供参考是阶段备考的重要工具。

