《精品解析:安徽省阜阳市临泉县田家炳实验中学(临泉县教师进修学校)2025-2026学年高三上学期开学生物试题(原卷版)》是一份针对安徽省阜阳市临泉县田家炳实验中学特定学年及学期设置的高三生物学开学检测资料对应考试为该校2025年秋季高三开学摸底检测考查范围覆盖必修一至二与选择性必修一至三模块能够反映开学阶段学生生物学知识掌握情况属于该校高三生物学学科核心阶段检测资料之一
这份资料的核心用途在于支持高三学生开展开学初期生物学学情自我诊断与学习效果评估帮助学生快速定位假期学习中的知识薄弱点同时也为教师提供学生学习状态的数据参考便于教师制定精准教学计划与针对性辅导方案助力师生共同明确新学期生物学学习方向与重点任务
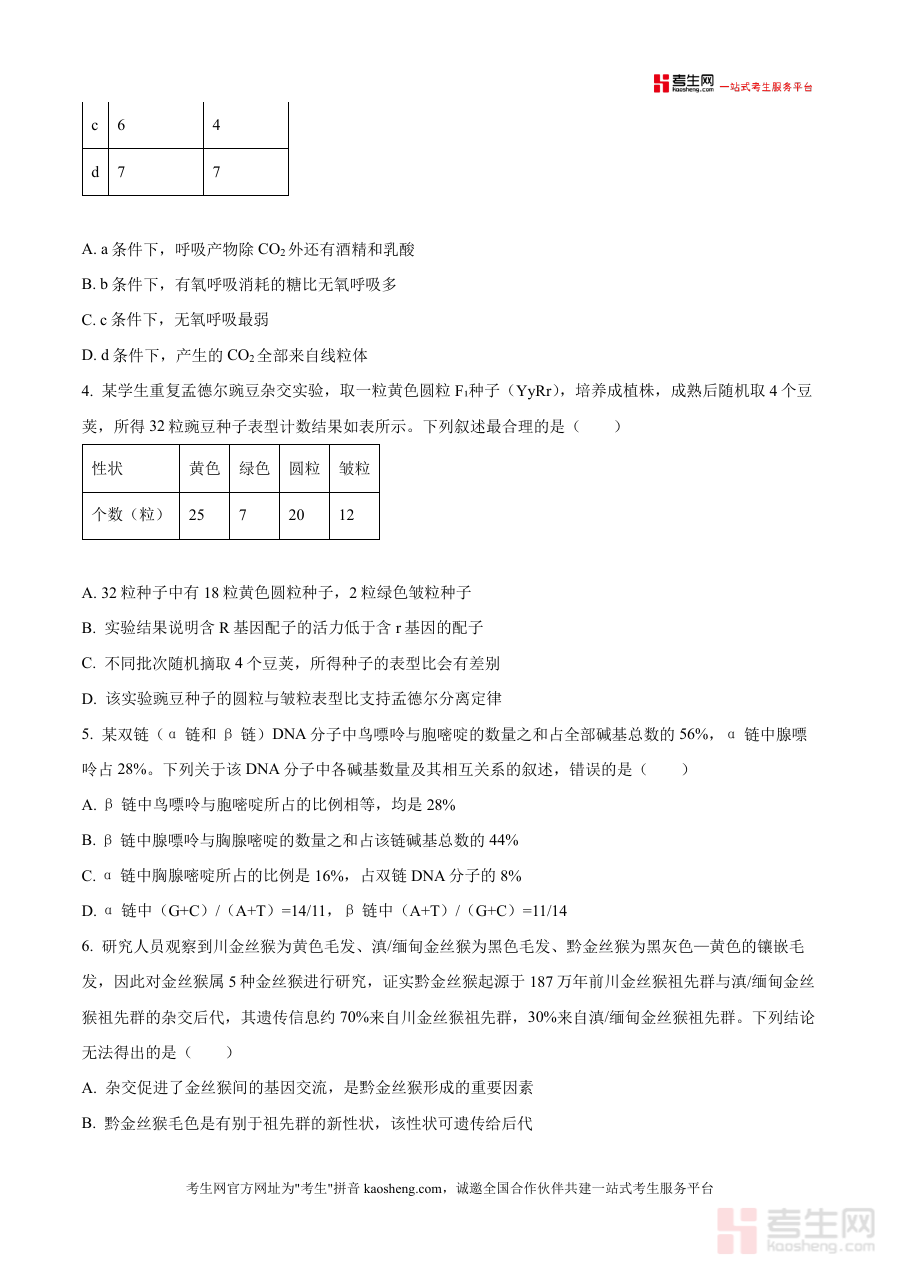
该资料主要适用人群为安徽省阜阳市临泉县田家炳实验中学在读高三学生及该校生物学教师群体此外对于同地区同阶段且考查范围相近的其他高三学生与备考辅导人员而言该资料也可作为阶段检测类参考资料辅助完成开学备考工作凸显其作为高三生物学开学检测资料实用价值与参考意义

