《精品解析:辽宁省2025—2026学年高三上学期11月联考生物试题(原卷版).docx》是一份针对辽宁省范围内多所学校联合组织2025—2026学年高三年级上学期11月份生物学科检测考试设计制作的备考资料对应该学年高三阶段中期月度联合检测考试类型旨在为相关备考群体提供符合该地区联考规范原卷形式资料支持严格匹配该考试时间安排75分钟与试卷满分100分等形式要求不涉及具体知识点拓展或解析内容仅呈现考试原卷基础框架与结构信息确保与联考实际形式保持高度一致保障使用者获取到准确且规范原卷资料
这份资料用途在于帮助使用者熟悉辽宁省高三上学期11月生物联考考试形式时间分配及试卷整体结构细节作为阶段检测前适应性准备资料助力使用者了解该联考基本规范与答题要求细节为后续备考规划提供参考依据不包含具体题型解析或知识点讲解内容仅以原卷形式呈现考试相关基础信息便于使用者提前适应联考模式与答题节奏
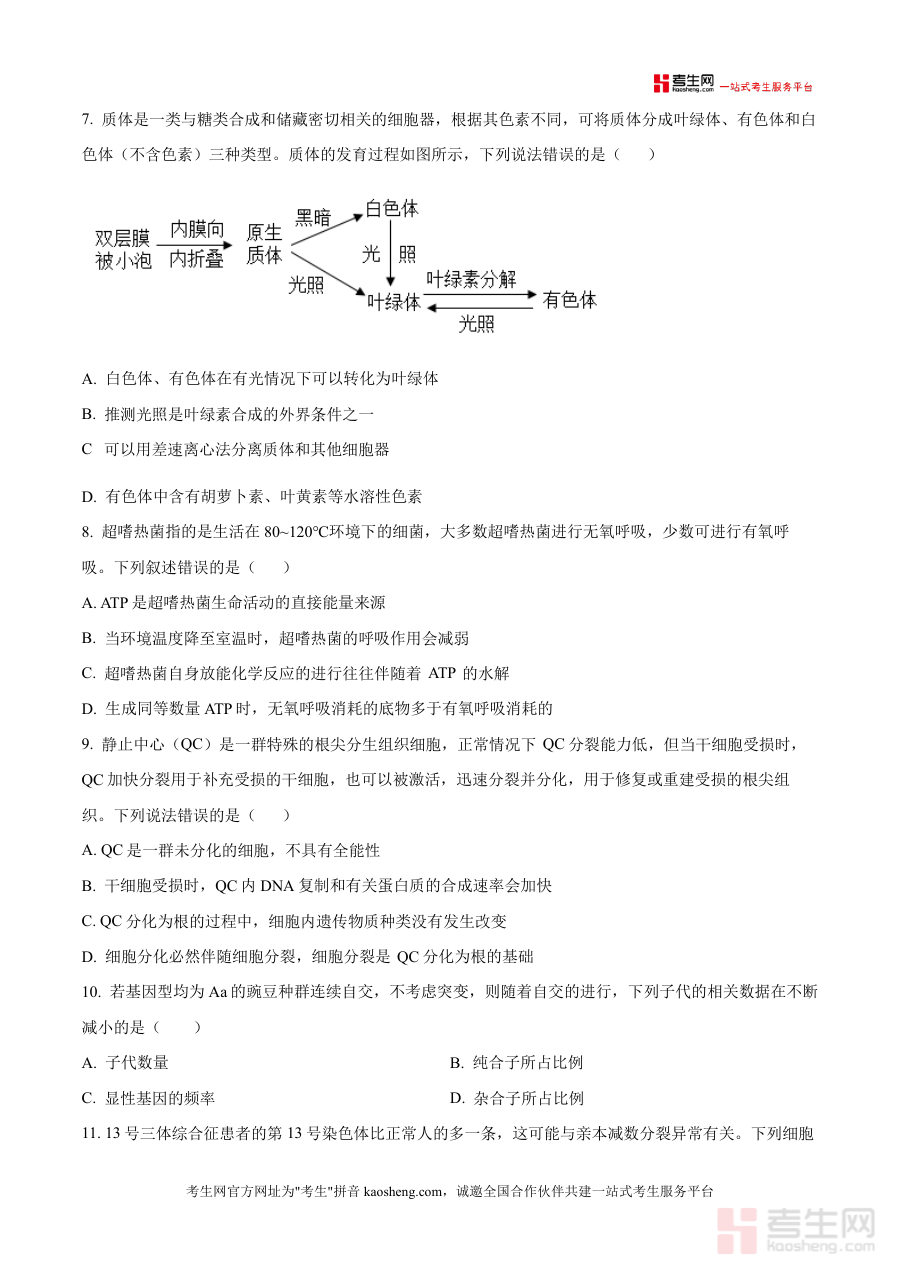
该资料适用于辽宁省范围内参与此次联考学校中的高三年级学生及相关备考辅导人员群体作为高三上学期中期阶段检测备考辅助资料使用具有匹配该地区联考特点参考价值能够帮助使用者提前适应联考生物科目考试模式与规范要求为阶段学习效果检测提供符合官方命题形式数据支持不涉及具体能力提升或知识点强化内容仅聚焦于原卷形式呈现以满足备考适应性需求

