《精品解析:浙江省绍兴市2026届高三一模考试生物试卷(原卷版)》是一份针对浙江省绍兴市2026届高三学生一模考试设计生物学科原卷资料,对应2025年11月绍兴市选考科目诊断性考试生物试题部分;作为高三阶段重要检测考试相关资料,其内容符合该地区高三生物学科教学进度与选考要求方向;这份原卷版资料完整呈现此次考试试题结构与形式,为备考提供真实参考依据;需注意资料仅包含原卷内容,未涉及具体解析部分,但能帮助使用者直观了解考试题型分布及考查方向;其设计贴合该地区高三生物备考实际需求,具有较强针对性与实用性。
这份原卷版资料主要用途在于帮助使用者熟悉浙江省绍兴市高三一模考试生物学科命题形式与考试要求;对于学生而言,可通过使用该资料进行模拟测试,提前适应考试时长与题型设置,了解自身知识掌握情况;对于教师及备考辅导人员来说,可借助该资料分析考试命题特点及趋势,为后续教学与辅导计划制定提供参考依据;同时作为诊断性考试相关资料,其能辅助使用者明确备考重点方向,但不包含具体知识点解析或答题技巧指导内容;需基于原卷内容合理使用,以达成阶段备考目标提升效率。
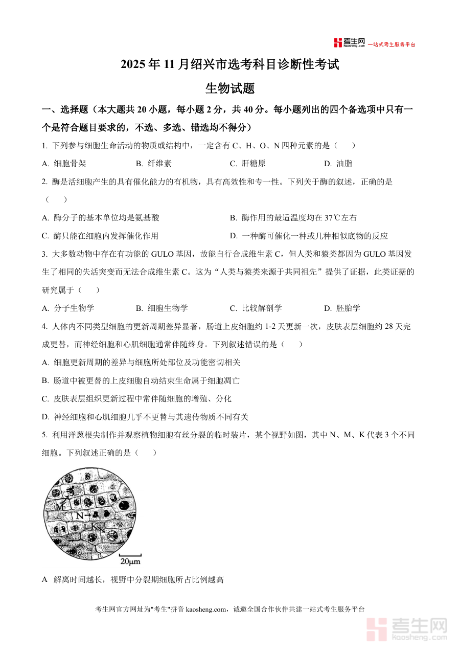
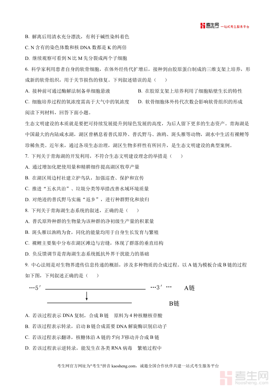
该资料适用人群主要为浙江省绍兴市2026届高三学生及生物学科教师或备考辅导人员;对于高三学生,其可作为自我检测工具通过完成试卷了解学习短板调整策略;对于教师及辅导人员,可利用该资料开展针对性教学或模拟测试组织工作;作为高三阶段重要检测考试原卷资料具有较高参考价值,能辅助使用者进行阶段备考规划与成效评估;需结合实际教学进度与学生情况合理运用以发挥最大作用助力备考推进。

