《精品解析:浙江省温州市2025-2026学年高三上学期第一次适应性考试生物试题(原卷版).docx》是一份针对浙江省温州市2025-2026学年高三上学期第一次适应性考试设计的生物学科原卷资料。该考试属于高三阶段重要的适应性测试,旨在考察学生生物学科知识掌握情况及应试能力;作为原卷版资料,它完整呈现了本次考试试题原始形态,符合官方设定的格式与要求,为使用者提供真实准确的考试内容载体。
这份资料主要用于高三学生的适应性训练与教学人员的备考指导:对于学生而言,它能帮助熟悉本次考试题型结构、答题规范及时间分配规则,提前适应考试节奏,减少应试紧张感;对于教师及辅导人员而言,它可提供本次适应性测试的命题框架与考察方向,助力了解考试重点,进而针对性调整教学计划,优化备考策略,为后续教学与复习提供参考依据。
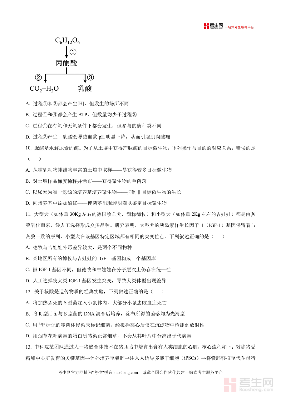
该资料适用于浙江省温州市2025-2026学年高三年级生物学科考生及相关教学辅导人员:作为高三上学期首次适应性考试原卷,它具有较高的阶段检测价值,考生通过使用可模拟真实考试场景,检验自身知识掌握程度,明确薄弱环节;教师则可借助该资料开展学情分析,把握学生整体学习状况,辅助制定更具针对性的备考方案,助力学生高效备考。

