《精品解析:河南省青桐鸣大联考2025—2026学年高三上学期11月联考生物试卷(原卷版)》是一份针对河南省青桐鸣大联考体系下2025—2026学年高三上学期11月阶段考试设计的生物学科原卷类备考资料。该资料对应高三上学期关键备考节点,属于青桐鸣大联考系列中的阶段性检测资料,能直接反映该联考体系下生物学科阶段性考查方向与试卷呈现形式,为使用者提供符合该联考标准与要求原卷内容,帮助使用者直观了解该阶段考试全貌与考查特点。
这份资料可用于高三学生了解青桐鸣大联考生物学科阶段性考查形式与试卷结构,帮助学生熟悉考试流程与作答规范要求,提前适应考试节奏;也可作为教师开展学情诊断与教学策略调整参考依据,为后续备考规划提供真实考试场景支撑,助力师生准确把握该阶段生物学科考查重点与命题趋势,提升备考准备针对性与有效性。
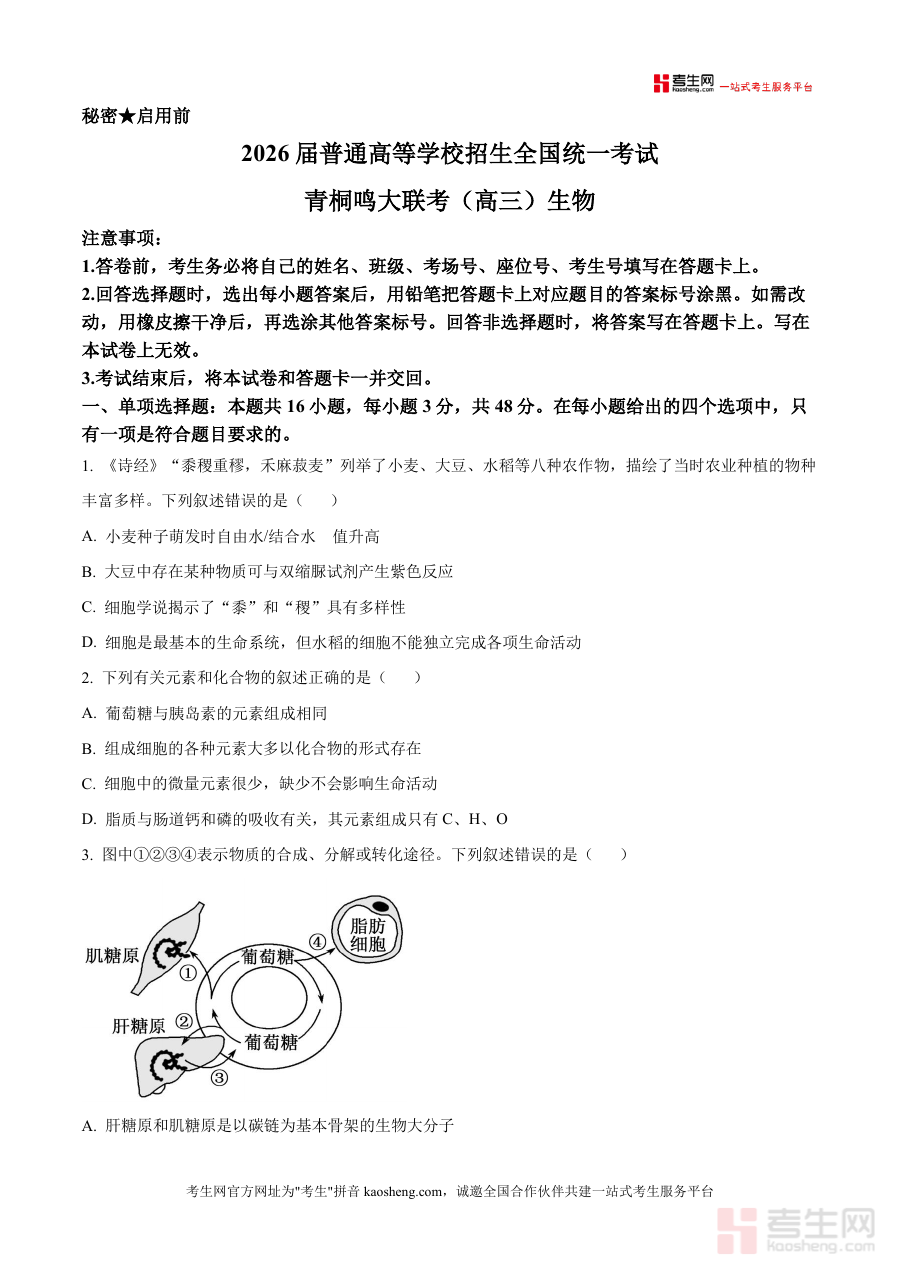
适用于河南省参与青桐鸣大联考体系下的高三学生及生物学科备考辅导人员,作为高三上学期11月阶段检测与备考训练重要资料,其原卷形式能有效模拟真实考试情境,强化使用者对考试要求理解,助力使用者提升阶段备考效果,具有较高的阶段检测参考价值与备考实用价值,是该阶段生物学科备考的重要辅助资料之一。

