《精品解析:广东省肇庆市2026届高中毕业班第一次模拟考试生物试题(解析版)》是一份针对广东省肇庆市2026届高中毕业班第一次模拟考试生物科目的专业备考资料,基于该次模拟考试真题编制而成。资料严格遵循本次考试设定规范——考试时长75分钟,满分100分,并完整呈现试题结构与答题要求细节,为使用者提供与真实考试场景高度匹配的数据参考及标准化支持服务,是契合区域备考需求且符合专业规范的备考资源。
这份资料以解析版形式呈现其核心价值用途在于帮助使用者精准把握该次模拟考试生物科目的考查框架与答题逻辑方向。通过对试题答案进行规范解读辅助使用者清晰理解考试评分标准及答题要点;同时,资料中的注意事项部分可引导使用者养成规范答题操作习惯,避免因非知识性失误影响实际考试成绩表现,并为后续备考计划制定提供可靠的依据支撑。
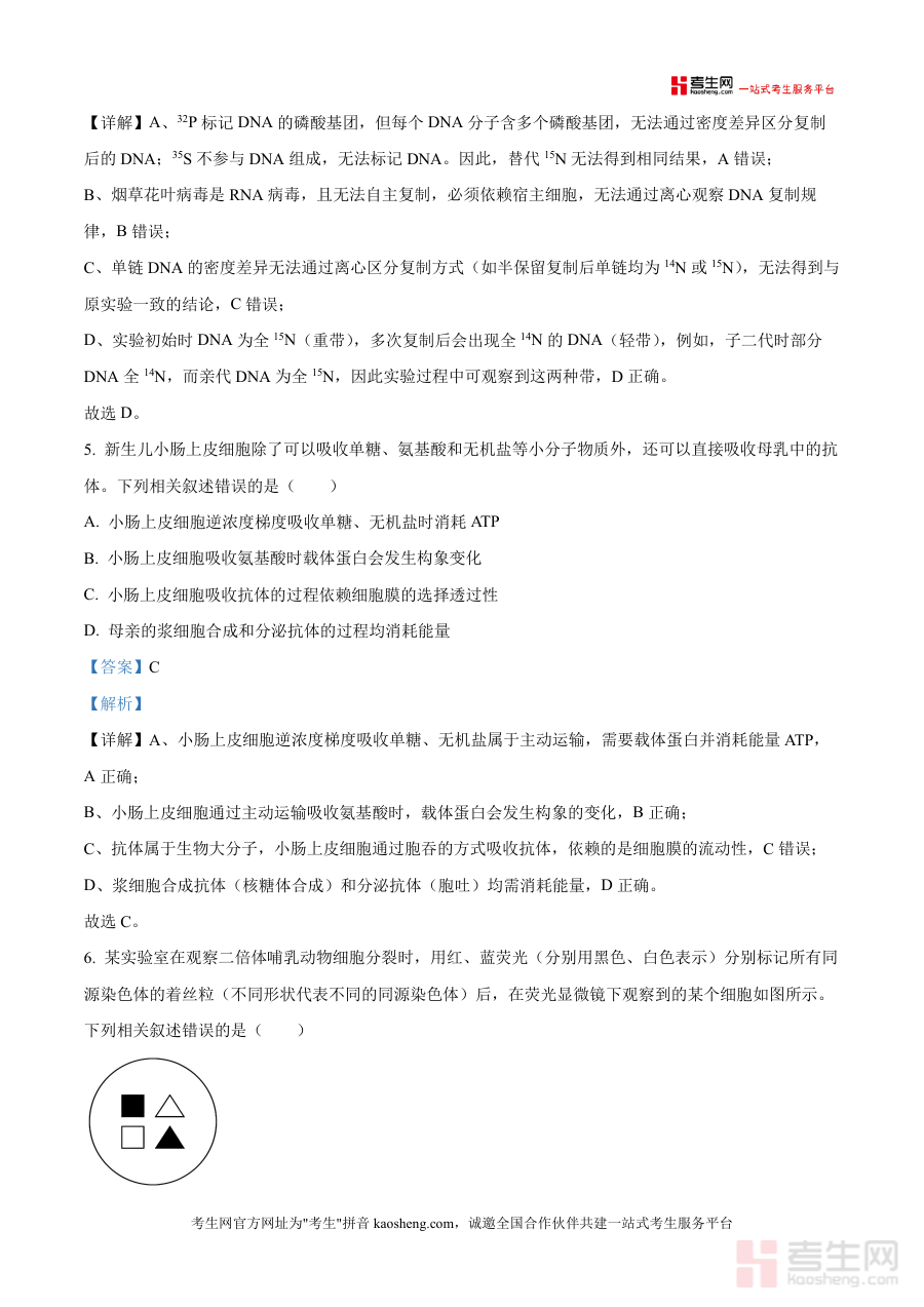
本资料适用于广东省肇庆市2026届高中毕业班学生及生物学科备考辅导人员两大群体对象。对于学生而言它是阶段性学习成果检测与自我评估提升重要工具;对于辅导人员而言,则可作为掌握区域模拟考试特点、优化教学策略的有效参考资源助力提升备考针对性与效率水平有效支持该届学生生物学科整体备考工作顺利开展。

