《精品解析:2026届广西壮族自治区高三模拟预测生物试题(解析版).docx》是一份针对2026届广西壮族自治区高三学生的生物学科模拟预测试题及解析资料。该资料包含考试时间75分钟、试卷满分100分完整试题及详细解答过程,符合高三阶段生物学科的教学进度和能力要求,旨在帮助学生提前熟悉考试形式与答题规范,为后续复习提供参考依据与方向指引。
这份资料主要用于高三学生生物学科备考复习使用,帮助学生了解考试题型结构与答题规范要求,提升应试能力与解题技巧水平;同时也可为教师提供教学参考依据,帮助教师了解学生学习情况,针对性调整教学策略与重点内容安排;此外还可作为备考辅导人员辅助教学材料使用,帮助辅导人员更好地指导学生备考复习。
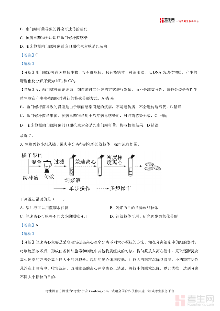
该资料适用于广西壮族自治区高三学生及生物学科教师,也可作为备考辅导人员的参考资料使用。作为一份高三阶段模拟预测试题及解析资料,它能够帮助学生提前适应考试节奏与形式要求,熟悉答题规范与技巧方法;同时有助于教师了解学生学习水平与能力现状,为后续教学提供参考依据;具有较高实用价值与应用意义。

