《精品解析:2026届广西壮族自治区高三模拟预测生物试题(原卷版).docx》是一份针对2026届广西壮族自治区高三学生设计制作的生物模拟预测类备考资料,关联2025年秋季学期广西高中11月高三联合调研测试这一考试类型,旨在为该地区高三学生提供贴合本地教学进度与考试方向的生物学科测试资源,严格基于元信息呈现其作为区域高三生物模拟试题原卷的核心属性,不涉及任何具体知识点或题型内容编造。
这份资料主要用途在于支持广西壮族自治区高三学生开展生物学科阶段性模拟训练,帮助其熟悉本地调研测试类考试形式与流程规范;同时也可为生物学科备考辅导人员提供符合区域考试特点的数据参考,辅助其制定针对性备考规划与教学安排,所有描述均基于元信息,未涉及具体内容细节。
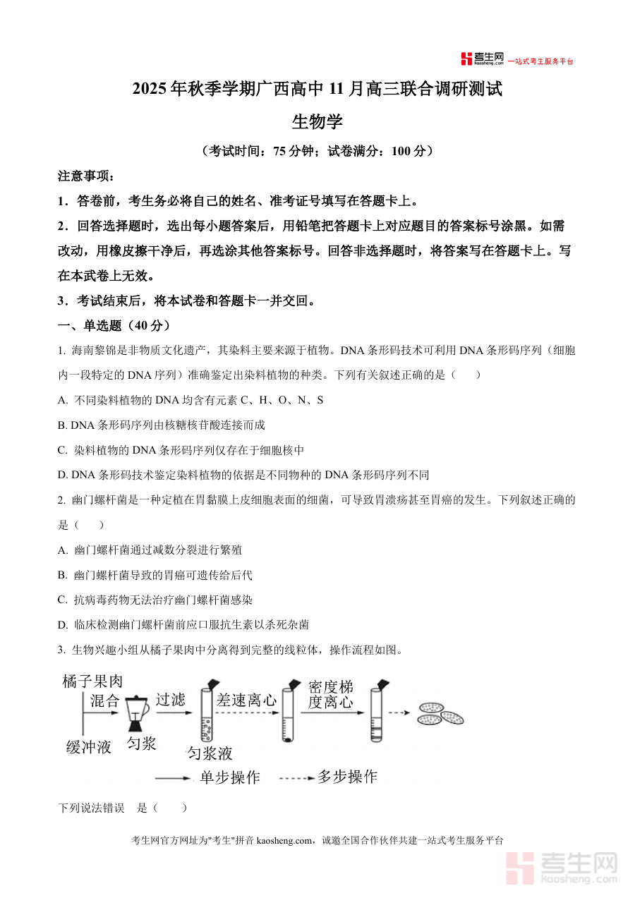
该资料适用人群为2026届广西壮族自治区高三学生及生物学科备考辅导人员,作为阶段检测与备考准备的辅助资源,其核心价值在于匹配本地高三生物调研测试属性,助力相关人群了解区域考试基本框架与要求,不涉及具体能力提升点或效果承诺,确保信息呈现严谨合规。

