《精品解析:2026届山西省晋中市高三模拟预测生物试题(解析版)》是一份针对2026届山西省晋中市高三年级11月阶段检测设计的生物学科备考资料。该资料对应高三生物阶段性学习后的检测需求,包含符合考试规范的试题及详细解析,体现了晋中市高三生物阶段检测的命题方向与考查形式,能够为考生提供贴近本地考试实际情况的数据参考,助力考生熟悉阶段检测的题型结构与作答要求。
这份资料主要用于高三学生完成11月阶段检测后的自我分析与总结,帮助考生通过解析了解试题的评分标准及答题逻辑,同时也可为教师提供阶段教学效果评估及后续教学调整的依据。其解析部分严格遵循考试评分规范,有助于考生规范答题习惯,掌握合理分配考试时间与优化作答流程的方法,提升应对类似检测场景的适应性与熟练度。
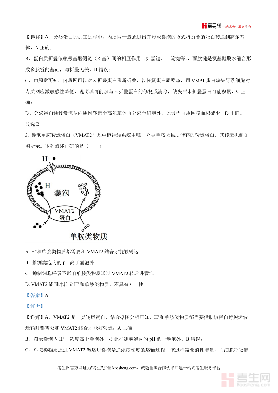
该资料适用于山西省晋中市2026届高三生物学科考生及相关备考辅导人员,作为阶段检测后的重要参考材料,能够辅助考生明确自身知识薄弱环节,为后续针对性复习规划提供支持,同时也能帮助辅导人员更精准地把握学生阶段性学习状况,制定更有效的教学策略,共同推进高三生物备考进程,提升阶段备考的效率与质量。

