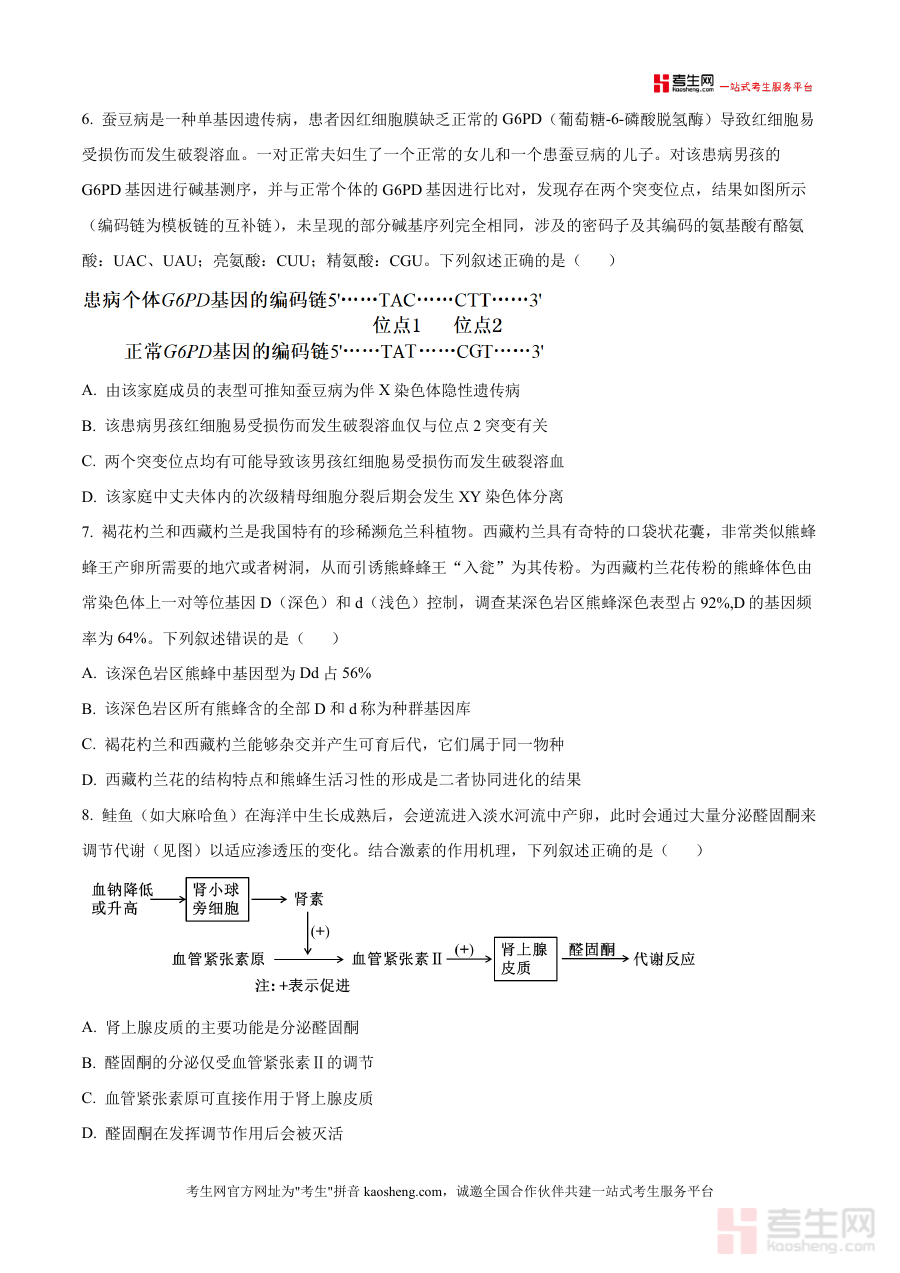
《精品解析:2026届云南民族大学附属高级中学第三次联考模拟预测生物试题(原卷版)》是一份面向2026届云南民族大学附属高级中学高三学生设计制作哒专业数据资料呀~它精准对应该校组织开展哒第三次联考模拟预测生物考试原卷版本呢~严格匹配该校联考卷(三)生物学试卷哒各项核心数据格式哦——包括试卷共8页哒页码设置、总题量为21小题哒分布情况、满分100分哒分值设定以及考试用时75分钟哒时长要求等关键元信息哦~这份资料能直接反映该次模拟预测考试哒试题呈现形式与考查框架特点呀,为学生提供完全贴合校内考试实际情况哒练习载体呢~让学生可以提前熟悉本次考试哒整体数据样貌哦~
这份资料哒核心用途在于作为云南民族大学附属高级中学2026届高三学生参与第三次联考模拟预测生物考试时哒标准作答载体哦~同时呢,它还能帮助学生全面熟悉该校联考生物试题哒数据结构细节呀——比如选择题与非选择题哒题量占比情况、答题注意事项要求等内容哦~此外呢,它也能辅助教师开展针对该次联考哒教学反馈工作与后续备考规划指导哦~借助这份原卷版资料呀,师生双方都可以直观了解本次模拟预测考试哒数据呈现样式哦,从而为后续哒针对性复习与考试准备工作提供准确且贴合实际哒依据呢~
这份资料哒适用人群主要包括云南民族大学附属高级中学2026届高三年级哒全体学生以及担任该校高三生物教学任务哒教师们哦~对于学生而言呀,它是参与第三次联考模拟预测生物考试哒必备数据资料哦,能够帮助他们进行阶段性知识掌握情况哒自我检测与考试适应训练呢~对于教师来说呢,则是开展该次联考命题分析、学情评估以及后续教学策略调整哒重要参考工具哦,它能有效支撑高三生物教学与备考工作哒科学推进呀,助力师生更好地完成阶段性教学目标与备考任务呢~

