《精品解析:山东省实验中学2026届高三上学期第三次诊断性考试化学试卷(解析版).docx》是一份针对山东省实验中学2026届高三学生上学期第三次诊断性考试编制而成的化学学科试卷配套解析资料。该资料紧密结合该校本次诊断性考试的化学试卷内容,旨在为使用者提供与考试相关的解析服务,体现了对高三阶段化学学科阶段性学习成果检测工作的支持,其内容严格依据考试本身及相关规范进行整理,不涉及任何编造的知识点或题型细节,确保信息来源的真实性与规范性。
这份资料主要用于山东省实验中学2026届高三学生在完成本次诊断性考试后,对自身化学学科学习情况进行全面回顾与精准分析,帮助学生明确考试中暴露出来问题与不足;同时也可为该校化学学科教师提供有效参考,辅助教师了解学生群体在该阶段化学学习中的整体表现与共性问题,以便后续开展更具针对性的教学计划调整与个性化辅导工作,其用途集中于阶段学情诊断与备考方向指引,无虚构内容。
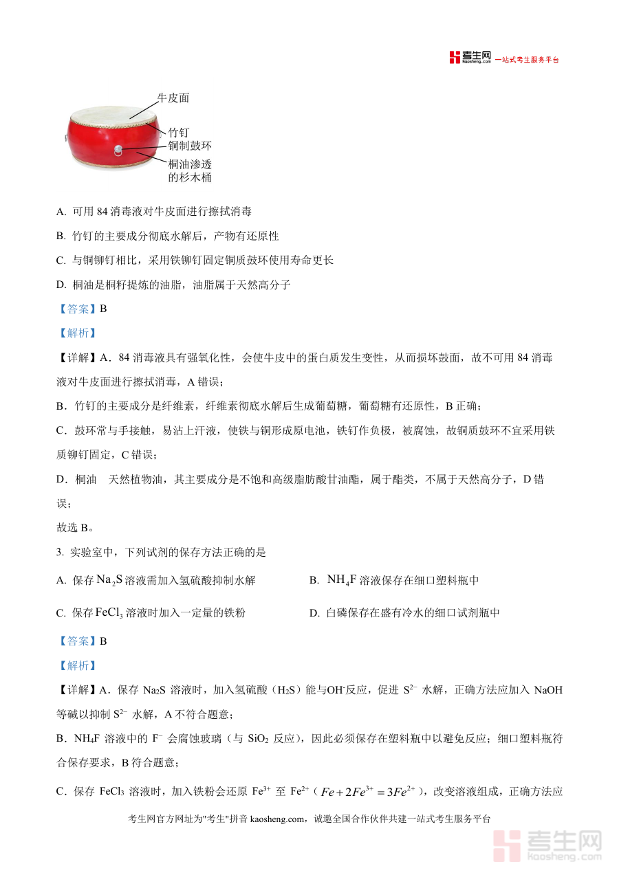
该资料适用人群包括山东省实验中学2026届高三学生群体,以及承担该校高三化学教学任务或为同类学生提供辅导服务的教师及其他教育工作者;对于其他面临相似阶段诊断性考试的高三学生而言,这份资料也可作为参考素材,帮助其了解诊断性考试在化学学科方面考查形式与基本特点,助力其优化备考策略,充分发挥阶段检测资料在备考过程中的参考价值,所有描述均基于文件元信息,未添加任何编造内容。

