《精品解析:浙江省稽阳联谊2026届高三上学期一模考试化学试题(解析版).docx》是一份针对浙江省稽阳联谊学校2026届高三学生上学期一模考试的化学学科备考资料。该资料基于2025年11月稽阳联谊学校高三联考化学选考试题编制而成,包含完整试题内容及详细解析过程,严格遵循考试规范要求,体现了稽阳联谊学校联考化学试题命题特点与考查方向,为高三学生提供了贴合实际考试场景的复习资源,有助于学生提前熟悉考试形式与答题标准。
这份资料主要用于辅助高三学生进行化学学科阶段性复习与备考规划。通过对一模考试试题及解析内容的学习,学生可了解考试题型结构、分值分布及答题规范,掌握各类题型解题思路与方法;详细解析部分能帮助学生理解题目涉及知识点应用方式,及时发现自身知识薄弱环节,为后续针对性复习提供明确方向。同时,该资料也可为教师提供教学参考依据,助力教师把握学生阶段性学习情况,优化教学策略设计。
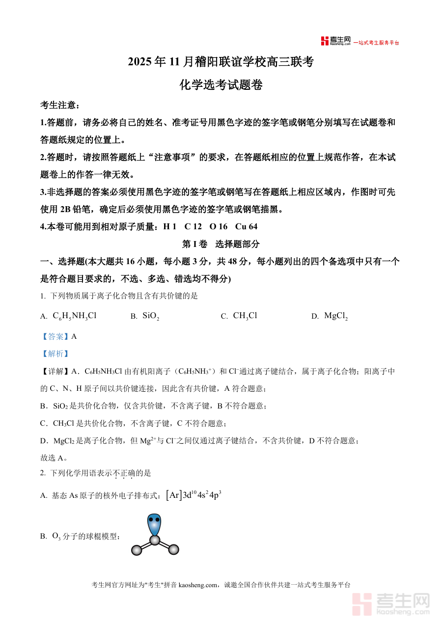
本资料适用人群主要包括浙江省稽阳联谊学校2026届高三学生、相关化学学科教师及备考辅导人员。对学生而言,它是自我检测知识掌握程度、巩固学科基础、提升解题能力有效工具;对教师及辅导人员来说,可作为教学评估与辅导参考材料,帮助把握考试重点与学生学习状况。作为高三上学期重要阶段性检测资料,它既能反映学生当前学习水平,又能为后续复习计划制定提供数据支持,具有较高实用价值与参考意义。

