《精品解析:江西省景德镇市2026届高三上学期第一次质量检测化学试题(原卷版)》是一份对应江西省景德镇市教育系统针对2026届高三学生组织的上学期第一次质量检测化学学科原始试卷资料。该资料严格遵循此次质量检测化学科目的考试规范编制,包含试卷满分设定、考试时长要求及答题注意事项等关键元信息能准确反映该次区域阶段性检测化学科目的基本考试框架,不涉及具体知识点或题型细节仅基于官方考试设置呈现原始试卷形态相关内容,符合教育类资料专业规范为使用者提供该次检测化学试卷基础参考依据
这份原卷版资料主要用于帮助使用者了解江西省景德镇市2026届高三上学期第一次质量检测化学科目的考试形式与基本要求包括试卷结构划分分值分配比例及答题流程规范等核心信息可作为高三学生熟悉该次阶段性检测化学试卷规范工具也能为教师掌握区域检测命题框架提供基础参考助力使用者提前适应考试场景明确答题规范要点为后续备考规划提供方向指引其用途聚焦于考试形式与规范认知不涉及具体内容解析或知识点总结环节
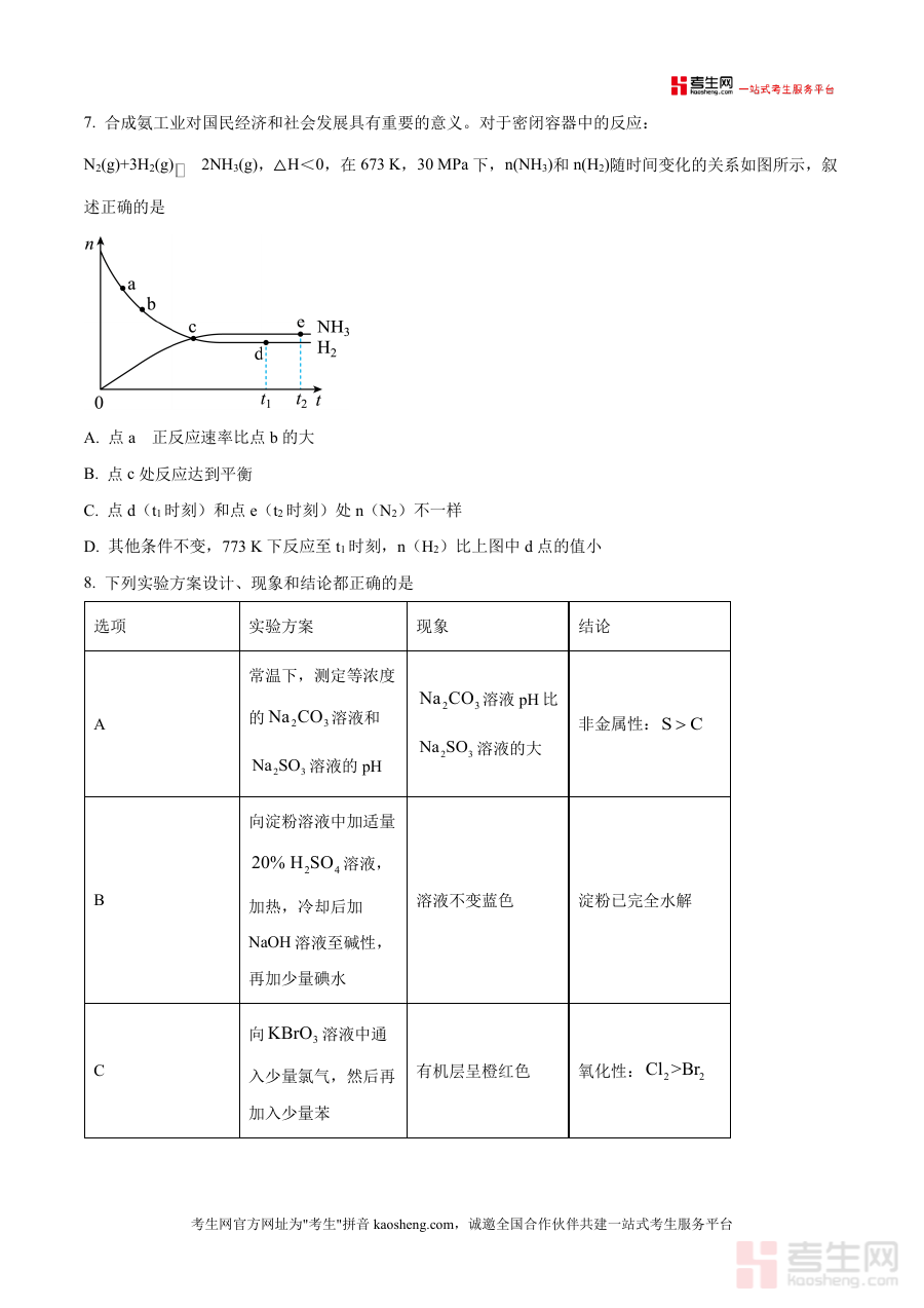
该资料适用于江西省景德镇市范围内2026届高三学生群体可辅助其进行阶段性复习前对考试规范熟悉与自测准备同时适用于该区域内高中化学学科教师群体作为开展教学评估与备考指导工作时参考此外参与该次质量检测相关教学研究人员也可通过该资料了解试卷基本设置情况其适用对象明确指向与此次检测关联学生教师及教学研究人员能有效满足不同群体对该次化学检测试卷基础信息需求提升备考或教学指导效率

