《精品解析:浙江省强基联盟2026届高三上学期10月联考(一模)化学试题(解析版)》是一份针对浙江省强基联盟组织的2026届高三上学期10月联考(一模)化学科目的专业配套解析资料。该考试是联盟内高三学生进入高考备考阶段初期的重要阶段性检测,对应时间节点为高三上学期10月(即一模),旨在评估学生前期化学知识掌握情况及学科能力水平,属于联盟统一开展的标准化阶段评估考试范畴。
这份资料主要用于辅助考生及教学人员对该次联考化学试题进行系统解析与深度理解。通过提供试题对应的详细解析内容(严格遵循考试作答规范及题目设置逻辑),帮助使用者准确把握试题要求中的作答要点及答题规范,为后续备考策略调整提供切实依据,尤其适用于联考后的错题分析与知识巩固环节。
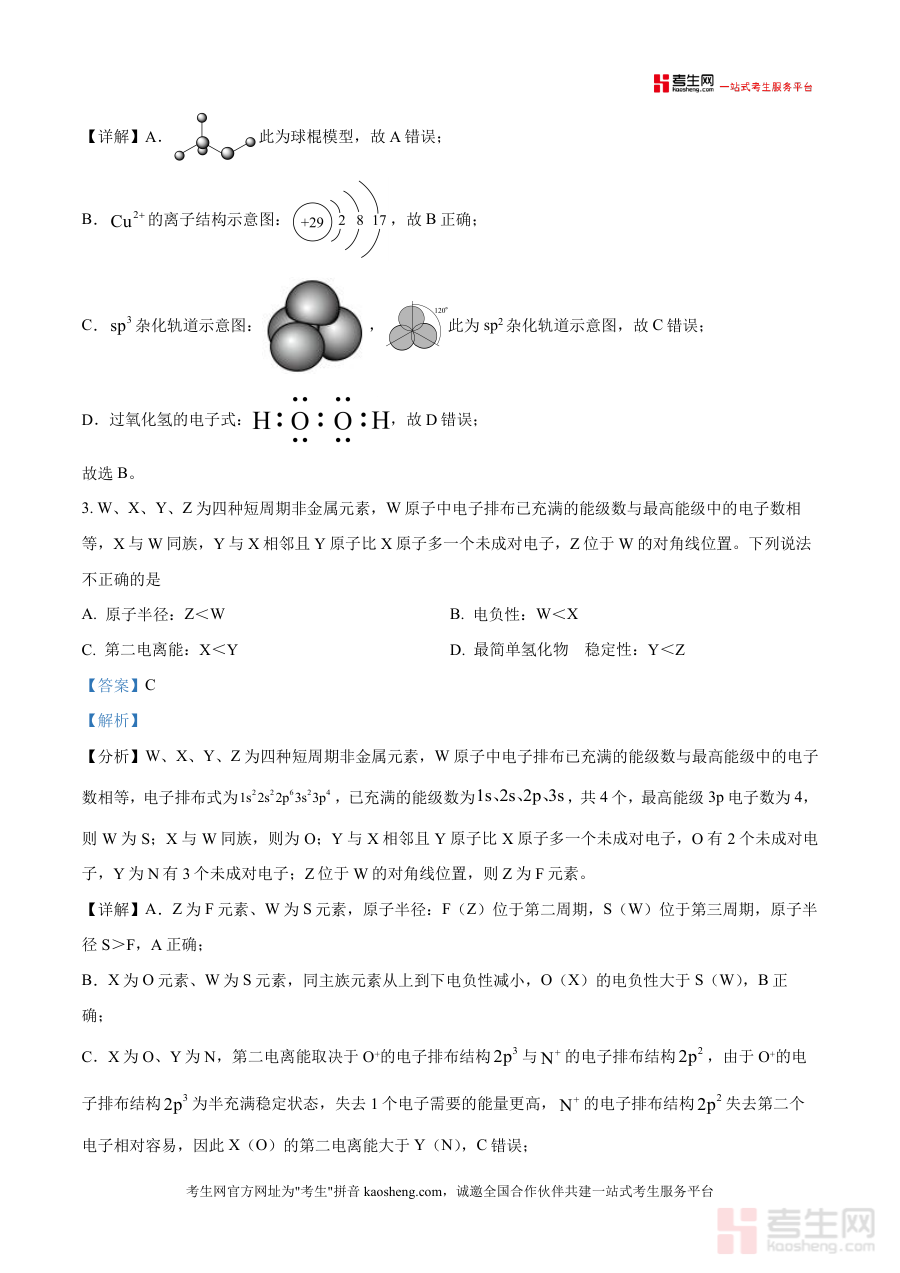
其适用对象涵盖浙江省强基联盟内就读的2026届高三学生及承担化学教学任务的教师群体。作为一模联考的配套解析资料,它既能帮助学生梳理阶段性学习中的知识盲点与答题误区,也能为教师了解学生整体学情及优化教学计划提供有效参考,具有明确的阶段检测辅助价值,助力提升备考效率与针对性。

