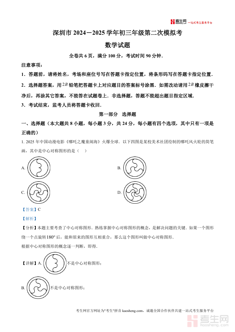
《精品解析:广东省深圳市2024-2025年下学期九年级中考第二次模拟考试数学试卷(解析版).docx》是一份针对广东省深圳市2024-2025学年下学期九年级学生中考第二次模拟考试数学科目的专业备考资料。该资料对应深圳市初三阶段重要的中考模拟考试节点,包含该次模拟考试数学试卷的原题及配套详细解析,旨在为考生及相关教学人员提供该次考试后的系统复盘与参考支持。
这份资料主要用途包括:供九年级学生完成该次模拟考试后进行错题梳理、答题思路回顾,明确自身知识掌握薄弱环节;供初中数学教师分析该次模拟考试中学生共性问题,优化后续教学计划与备考指导方向;供中考数学备考辅导人员参考,辅助制定个性化复习方案,提升考生备考效率与针对性。
适用人群为广东省深圳市2024-2025学年下学期九年级学生、初中数学教师以及中考数学备考辅导人员。作为中考前关键阶段模拟考试解析资料,它能够帮助使用者清晰把握该次考试反映出学习情况,为后续中考冲刺阶段复习规划提供重要依据,助力提升备考有效性与精准性。

