《精品解析:2025年广东省深圳市罗湖区部分学校中考数学二模试题(解析版).docx》是一份聚焦2025年广东省深圳市罗湖区部分学校中考数学二模考试编制而成专业备考资料。该资料紧密贴合当地区域学校群体备考需求,针对中考数学二模这一关键阶段设计,旨在提供符合本地考试实际情况参考内容。其编制背景与罗湖区部分学校中考备考进程相呼应,并以解析版形式呈现,为使用者提供贴合区域考试特点的备考支持。
这份资料主要用于中考数学二模阶段的备考练习与自我检测。使用者可通过该资料熟悉对应考试的基本结构,并借助解析内容明确答题逻辑,辅助完成阶段性备考规划。它能够帮助使用者在中考前重要模拟考试节点进行针对性训练以适应考试节奏与要求,同时为后续复习策略调整提供有效依据。
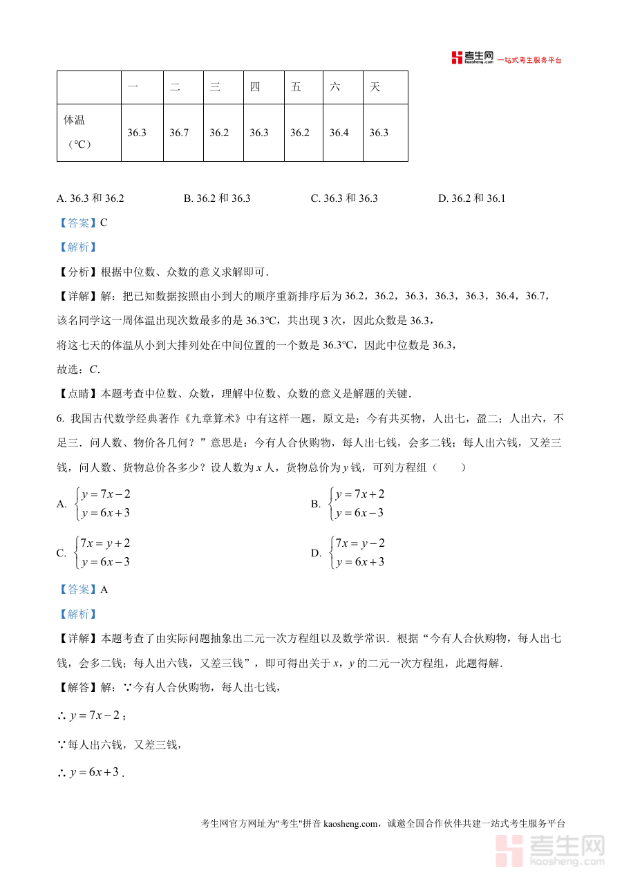
该资料适用于广东省深圳市罗湖区部分学校的初三学生及数学学科备考辅导人员。对于学生而言它可作为二模考试练习素材助力熟悉考试形式;对于辅导人员则可作为了解区域二模考试特点及解析思路参考工具。其作为中考前阶段性检测资料能有效支持相关人群贴合本地实际开展备考工作。

