《精品解析:广东省深圳市龙岗区宏扬学校2024-2025学年九年级上学期12月期末数学试题(解析版)》是一份针对广东省深圳市龙岗区宏扬学校特定学年学期期末数学考试编制而成的解析类备考资料。该资料对应九年级数学上册第一章至第六章内容范围,聚焦期末阶段学科素养形成练习需求,旨在通过完整试题及详细答案解析帮助使用者把握考试方向与核心要求。
这份资料核心用途在于辅助九年级学生开展期末前复习巩固工作,同时也可供教师或辅导人员参考使用,助力其了解该阶段数学学科考核重点方向与题型特点,进而制定更具针对性的复习计划或教学策略。使用者通过对试题及解析内容学习,可清晰明确自身知识掌握情况,实现查漏补缺,有效提升应对期末测试能力。
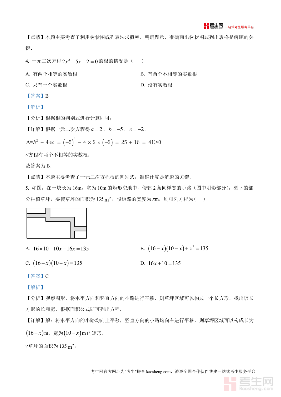
该资料主要适用人群为广东省深圳市龙岗区宏扬学校2024-2025学年九年级学生,同时也适合其他同年级、使用相同教材版本且面临相似期末考核场景的学生及相关教育工作者使用。作为阶段检测类资料,它能真实反映九年级上学期数学学科学习成果,助力使用者做好期末备考准备,切实提升学科素养水平。

