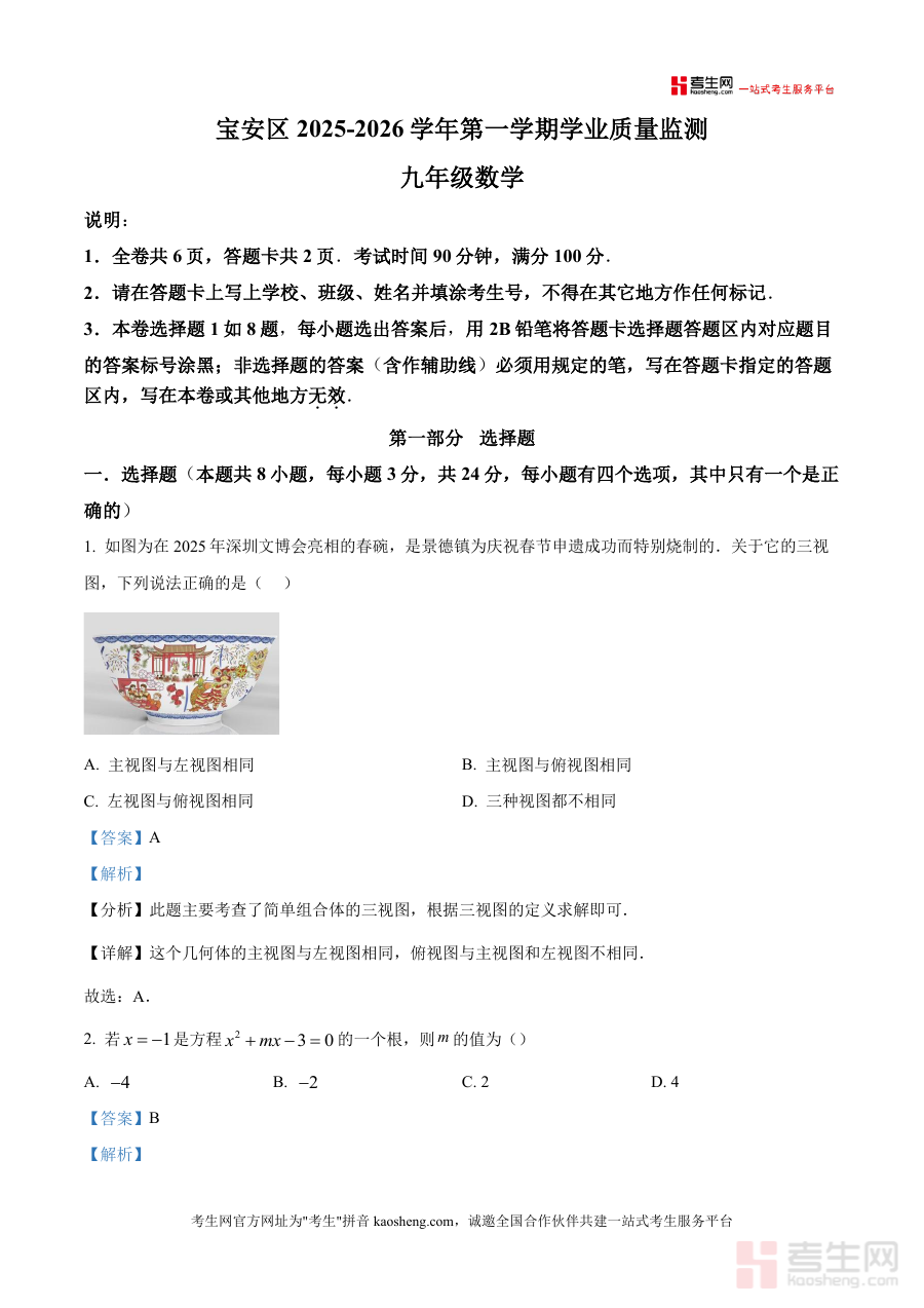
《精品解析:广东省深圳市宝安区2025--2026学年九年级上学期期末数学试题(解析版).docx》是一份针对广东省深圳市宝安区九年级上学期期末数学考试编写制作的备考资料。该资料包含完整试题及详细解析,旨在帮助学生熟悉考试形式和题型特点,为期末复习提供全面支持。资料严格遵循宝安区学业质量监测的要求,内容覆盖九年级上学期数学学科核心内容,通过解析版的形式呈现,便于学生理解试题设计意图和解题思路。
这份资料主要用于九年级学生期末复习备考阶段,帮助他们系统梳理知识体系,掌握解题方法和技巧,提升应试能力。同时,也适用于数学教师作为教学参考资料,辅助制定复习计划和评估学生学习情况。通过使用这份资料,学生可以了解考试题型分布和难度设置,教师则能更好地把握教学重点和方向,提高教学针对性。
该资料适用于广东省深圳市宝安区九年级学生及数学教师群体。对于学生而言,它是期末阶段检测学习成果、巩固知识体系、熟悉考试流程不可或缺的工具;对于教师而言,它提供了丰富且贴合本地考试要求的教学资源,有助于提升教学效果和质量。作为一份专业的期末备考资料,它在帮助学生应对期末考试、提升数学素养方面具有重要价值。

