《精品解析:2026届四川省叙永第一中学校高三上学期二模物理试题(解析版).docx》是一份聚焦高三物理备考需求的本地化真题解析资料,涵盖单选、多选及实验题等高考核心题型,深度解析牛顿运动定律应用、电磁感应现象分析、天体运动规律、单摆简谐运动等关键知识点。其核心特色在于每道题均配备步骤化解题过程与易错点标注——如惯性现象中列车运动状态判断逻辑、氢原子能级跃迁光子能量计算等,既呈现标准答案又还原思维路径,助力学生把握考点本质。
该资料主要用于高三学生开展针对性模拟训练与知识漏洞排查,适用场景包括课堂复习巩固、课后自主练习及考前冲刺提升;用户价值体现在通过真题解析掌握解题技巧,强化应试能力——例如实验题中游标卡尺与螺旋测微器读数规范、机械能守恒定律验证的数据处理方法,均直接对接高考实验考察要求;备考优势在于依托叙永一中本地二模试题,贴合区域教学进度与命题趋势,有效帮助学生适应考试难度与题型设置。
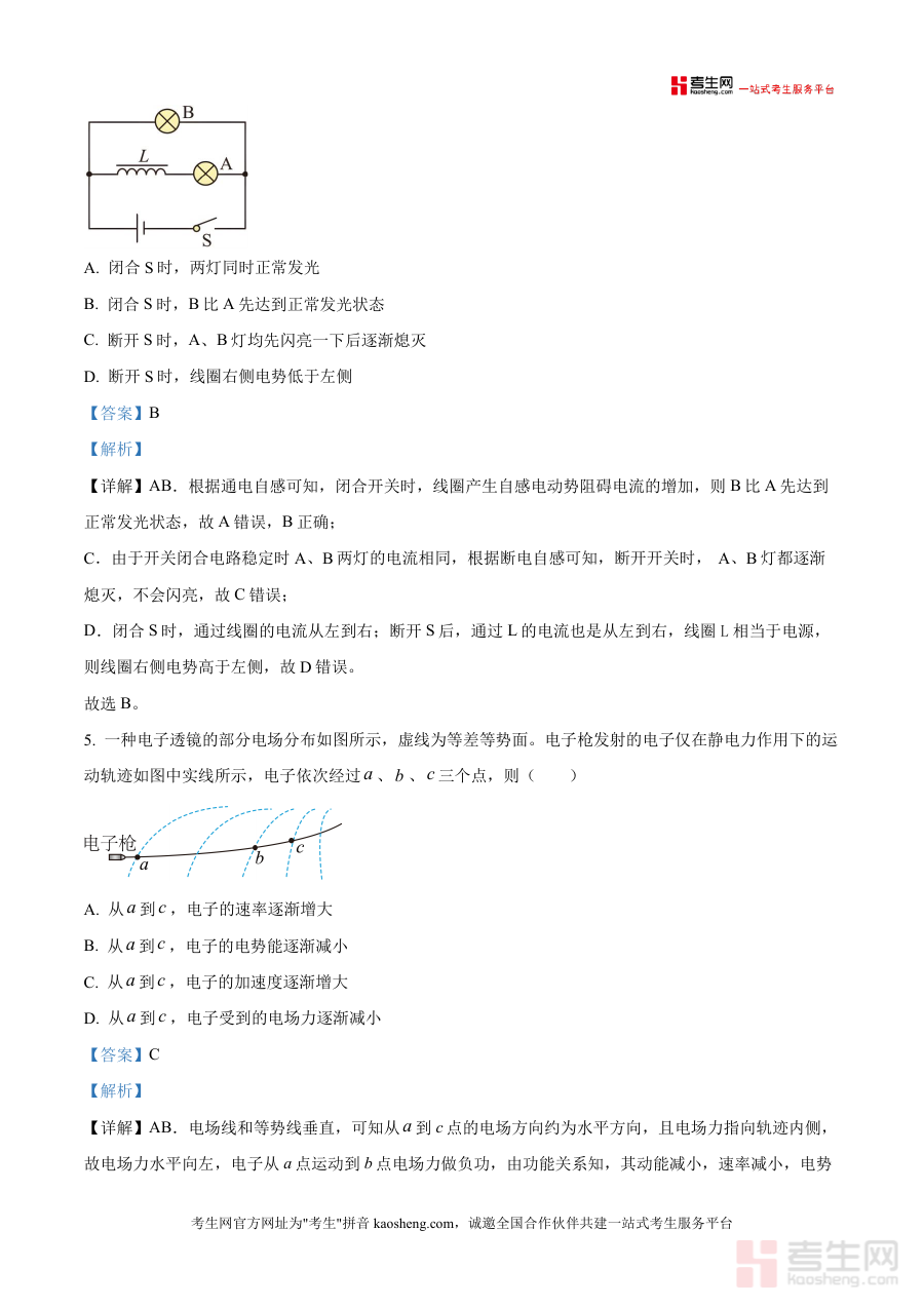
本资料适用于叙永一中2026届高三学生、同区域高三物理备考者及需提升物理解题能力者。其必要性在于精准匹配本地二模考试知识点分布与难度,不可替代性体现在针对该校学情设计的解析思路与易错点总结;长期价值则是帮助学生构建系统化知识框架,形成科学解题思维,为后续高考复习筑牢基础。

