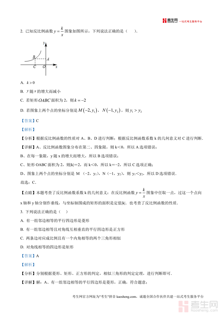
《精品解析:广东省深圳市二十校联考2024-2025学年九年级上学期11月期中数学试题(解析版).docx》是一份聚焦深圳二十校联考九年级期中数学考试命题规律与核心考点专业备考资料。文件包含完整试题(满分100分,考试时间90分钟,含选择题8道、填空题5道及解答题7道)及逐题深度解析,覆盖几何(空心圆柱体主视图判断、矩形菱形综合应用)、代数(一元二次方程解法及根与系数关系)、概率统计(频率估计概率)等九年级上册核心模块。解析部分通过“分析考点→详解步骤→总结点睛”三层结构呈现,如对反比例函数k值几何意义题目的图形拆解,或黄金分割点相关矩形面积比较的逻辑推导,帮助使用者精准把握题型本质与解题技巧。
该资料核心用途在于辅助学生查漏补缺,熟悉深圳本地联考题型特征;适用场景包括日常练习后的错题复盘(对照解析修正思路)、考前1-2周的针对性冲刺(聚焦高频考点)以及教师备课参考(提取联考命题方向)。用户通过研读这份真题解析,能快速掌握不同题型对应的解题策略,有效提升应试能力;其备考优势在于严格贴合深圳二十校联考考纲要求,解析内容结合本地教学实际与学生常见易错点,避免脱离区域命题特点的泛化讲解,让复习更具靶向性。
本资料适用于深圳市参与二十校联考学校九年级学生及需要获取本地优质真题资源开展教学数学教师。作为深圳区域联合命题真题解析资料,它具有稀缺性与不可替代性——能直接反映本地联考难度梯度与命题趋势;长期来看,其覆盖核心知识点与思维方法,可为后续中考数学复习构建扎实基础,是九年级数学期中备考阶段不可或缺工具。

