《精品解析:河南省周口市鹿邑县五校联考2025-2026学年高三上学期10月月考物理试题(解析版)》是一份面向鹿邑县五校联考高三学生 的物理真题解析类备考资料,主要涵盖人教版必修第一册及必修第二册前三章核心考点,包含单项选择、多项选择、非选择等题型,每道试题均配有详细解析——如足球曲线运动受力分析、位移-时间图像斜率解读等——同时标注考试注意事项与题型分值分布;其特色在于解析结合教材知识点与应试技巧,帮助学生理清解题逻辑、明确错误原因,精准把握考试重点方向。
该资料核心用途为辅助高三学生巩固物理知识点、提升应试能力,使用场景覆盖课后错题复盘、一轮复习专题训练、考前模拟参考等;用户可通过真题解析掌握本地联考命题规律与难度,学会运用牛顿运动定律、曲线运动等核心知识解决实际问题;备考优势在于贴合五校联考范围与题型设置,能有效帮助学生适应考试节奏,提升答题效率与准确率,减少复习盲目性,增强备考针对性。
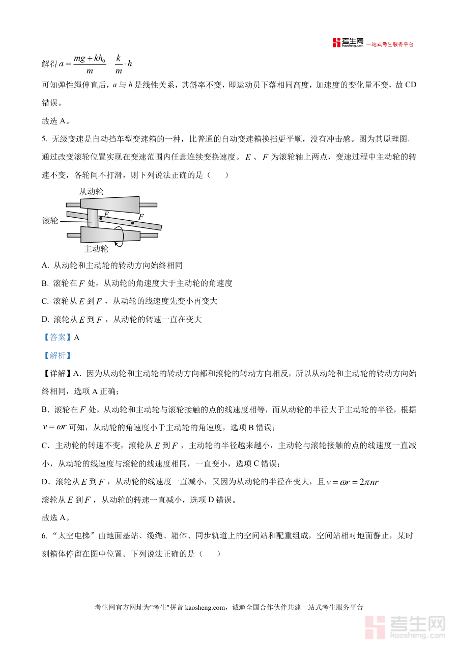
适用人群主要包括鹿邑县五校联考高三物理学生及高三物理教师;其必要性在于提供本地联考真实试题与专业解析,填补区域化备考资源空白;不可替代性体现在针对五校联考 的定制化设计,精准匹配学生复习需求;长期价值则是帮助学生构建系统物理知识体系,培养科学解题思维,为后续高考复习奠定坚实基础,助力物理学科成绩提升。

