《精品解析:2026届湖南省永州市祁阳市高三上学期一轮复习检验考试物理试题(原卷版)docx》是一份针对高三物理一轮复习阶段性成果检测的专业备考资料。该资料以原卷形式呈现,涵盖单项选择、多项选择及非选择三大题型,涉及力学平衡、天体运动、电磁感应、核反应等高考核心考点,题目设置贴合湖南省高考物理命题趋势,能有效反映学生一轮复习阶段对基础知识的掌握程度与解题能力水平,是衔接一轮复习与后续强化训练的重要载体。
该试题资料核心用途在于帮助高三学生进行一轮复习后的自我诊断与薄弱点定位,使用场景包括课堂统一检测、自主练习及模拟考试等;对教师而言,可用于评估班级整体复习效果并调整教学策略。其用户价值体现在通过完成试题能精准识别力学分析、电磁学应用等模块不足,备考优势在于试题结构与高考完全一致,能让学生提前熟悉考试节奏,提升应试能力,为后续二轮专题复习提供明确方向指引。
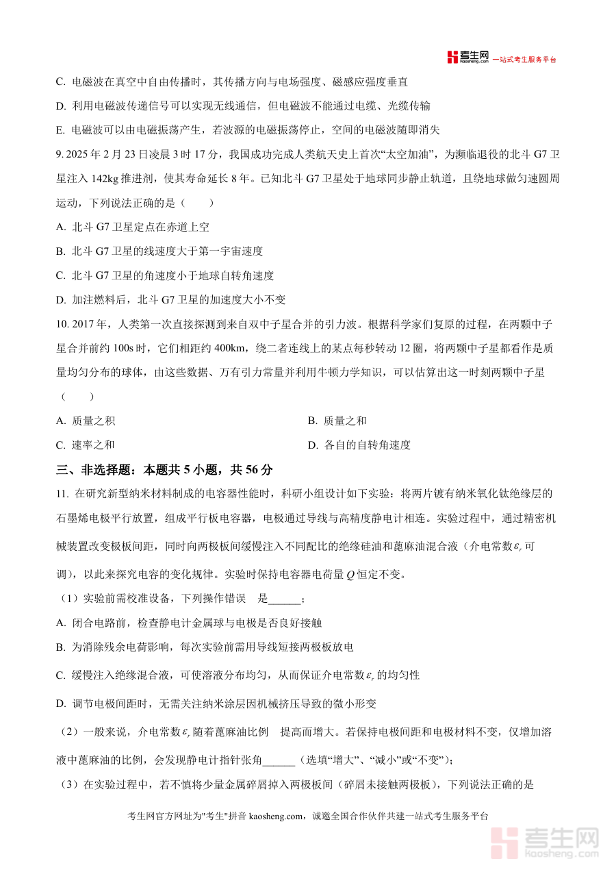
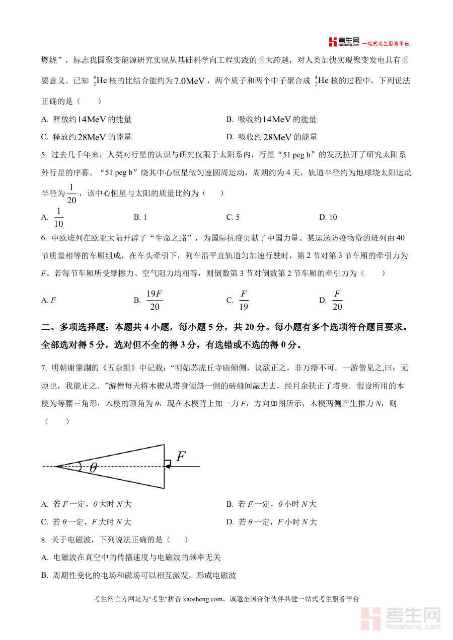
适用人群为2026届湖南省永州市祁阳市高三物理教师及学生,也适用于其他地区对标湖南高考物理考纲开展一轮复习的学习者。该文件作为本地一轮复习检验原卷资料,具有不可替代的区域针对性,能真实反映本地备考要求;其长期价值在于可作为复习过程中的重要参考资料,帮助学生巩固核心知识、强化解题技巧,为高考物理取得优异成绩奠定坚实基础。

