《精品解析:2026届广东省中山市第一中学高三上学期第二次统考物理试题(解析版).docx》是一份聚焦高三物理备考需求,针对中山一中名校统考真题的专业解析资料,涵盖单项选择、多项选择、非选择等全题型完整解析,特色在于每道题均包含详尽选项正误分析(如质点判断、平均速度与位移区别)及核心知识点关联(如向心力公式应用),同时融入实验题方法指导(如控制变量法),为考生提供深度真题解析支持,助力夯实备考基础。
该资料核心用途为高三学生一轮复习中的真题自测与错题复盘工具,适用场景包括课堂同步练习、课后自主巩固及考前模拟训练;用户价值体现在通过精准解析明确易错点(如时刻与时间间隔混淆),掌握本地名校考题命题规律;备考优势在于能帮助学生快速提升应试能力,尤其是针对物理概念辨析、公式应用及实验操作等高频考点,实现知识点融会贯通。
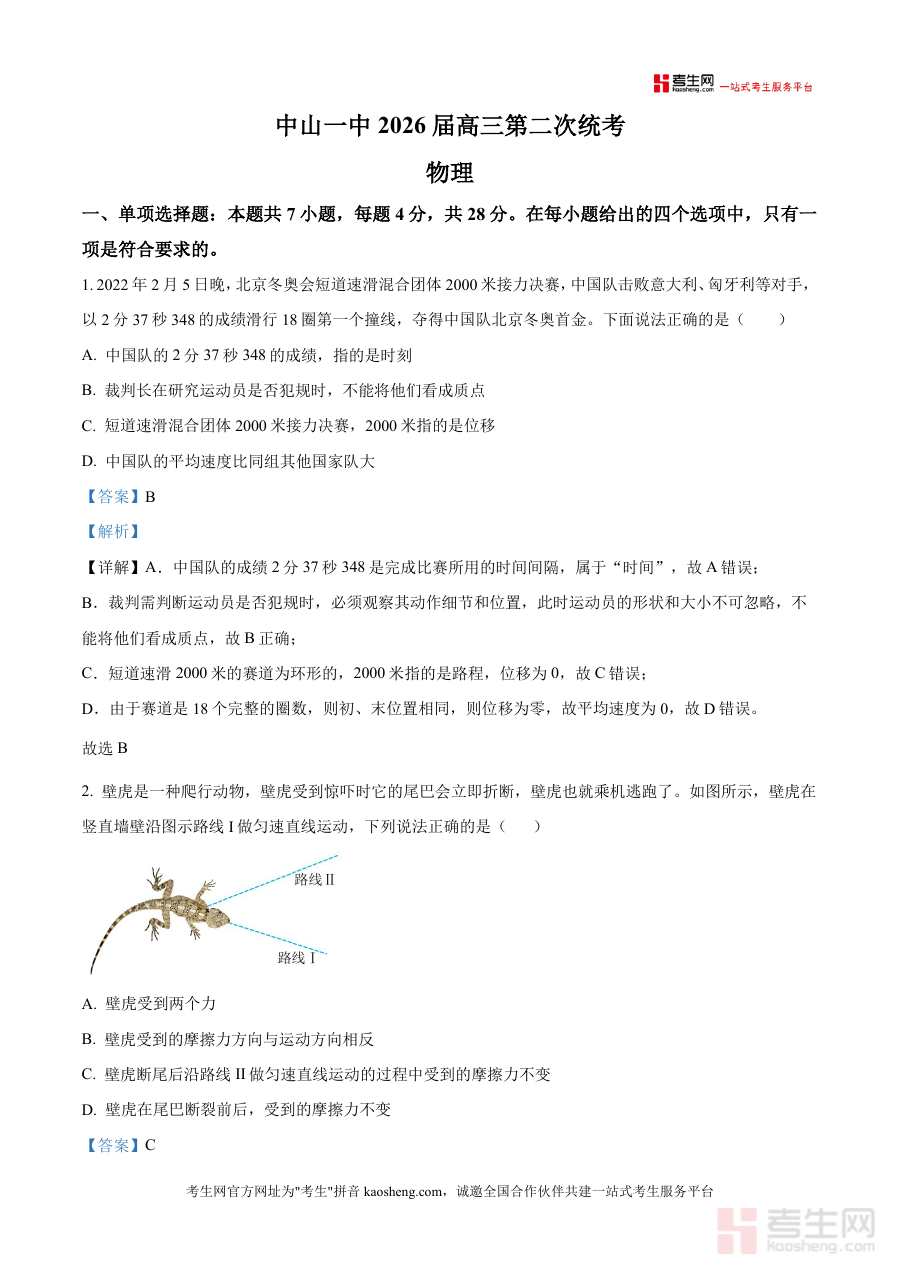
本资料适用于2026届广东省高三物理考生,尤其适合目标中山一中及同类重点高中学生群体;其必要性在于真题解析是备考不可或缺的数据支撑,不可替代性体现在结合本地统考趋势针对性讲解,长期价值则是为后续复习提供个性化薄弱环节定位,助力考生高效备战高考物理,提升整体应试水平。

