《精品解析:广东省深圳市龙岗区宏扬学校2025-2026学年九年级上学期10月月考数学试题(原卷版)》是一份精准匹配深圳龙岗区宏扬学校九年级数学教学进度与校考要求的优质备考资料。该资料聚焦九年级上册第二章一元二次方程核心知识点,包含选择题8道、填空题5道及解答题7道,题型覆盖概念辨析、配方法应用、实际问题建模等多元考查维度;其特色在于严格遵循该校月考命题风格,融入本地教学案例(如校园农场道路设计、商场玩具销售盈利等情境题),确保试题与学情高度契合,为使用者提供真实校考场景的练习载体。
该资料核心用途在于助力九年级学生进行章节知识自测与月考备考,同时为教师提供校考命题参考及备课素材,也可作为家长辅导孩子巩固一元二次方程知识的辅助工具。使用场景涵盖课后针对性练习、月考考前模拟训练、章节知识漏洞排查等;用户价值体现在通过真实校考题型检测对一元二次方程根的判别式、实际问题方程建模等核心考点的掌握程度;备考优势则是帮助学生熟悉本地校考命题逻辑与难度梯度,提升应试能力中的解题技巧与时间管理能力,为后续中考复习奠定坚实基础。
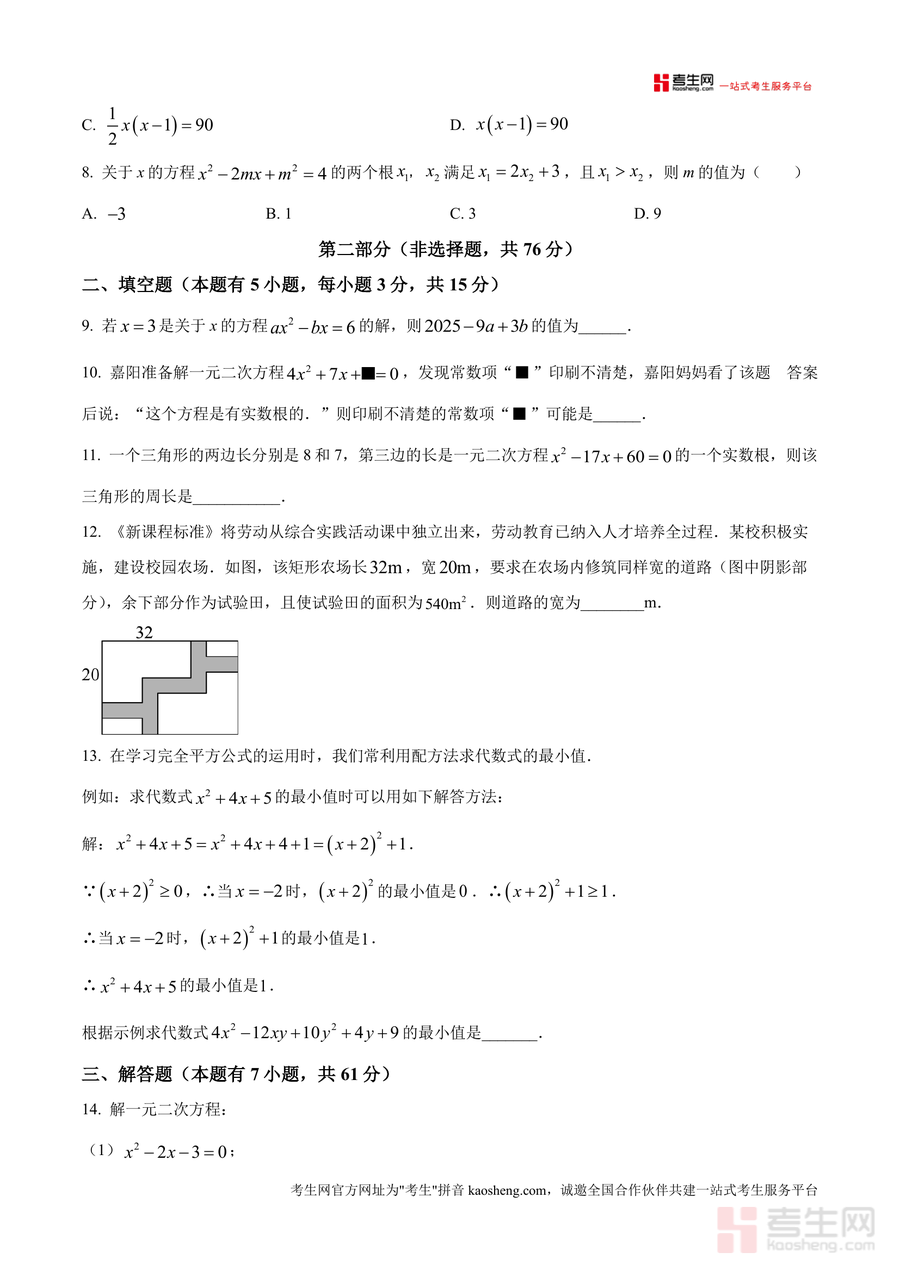
本资料适用于深圳市龙岗区宏扬学校九年级在读学生、深圳龙岗区同类学校九年级学生及需要强化一元二次方程章节练习的初三学生群体。它的必要性在于填补了本地校考原卷资源获取渠道有限的空白,不可替代性体现在其精准贴合宏扬学校教学进度与命题偏好,长期价值则是作为初三数学章节复习中的经典资料,助力学生构建完整的一元二次方程知识体系,为中考数学核心模块的掌握提供有效支撑。

