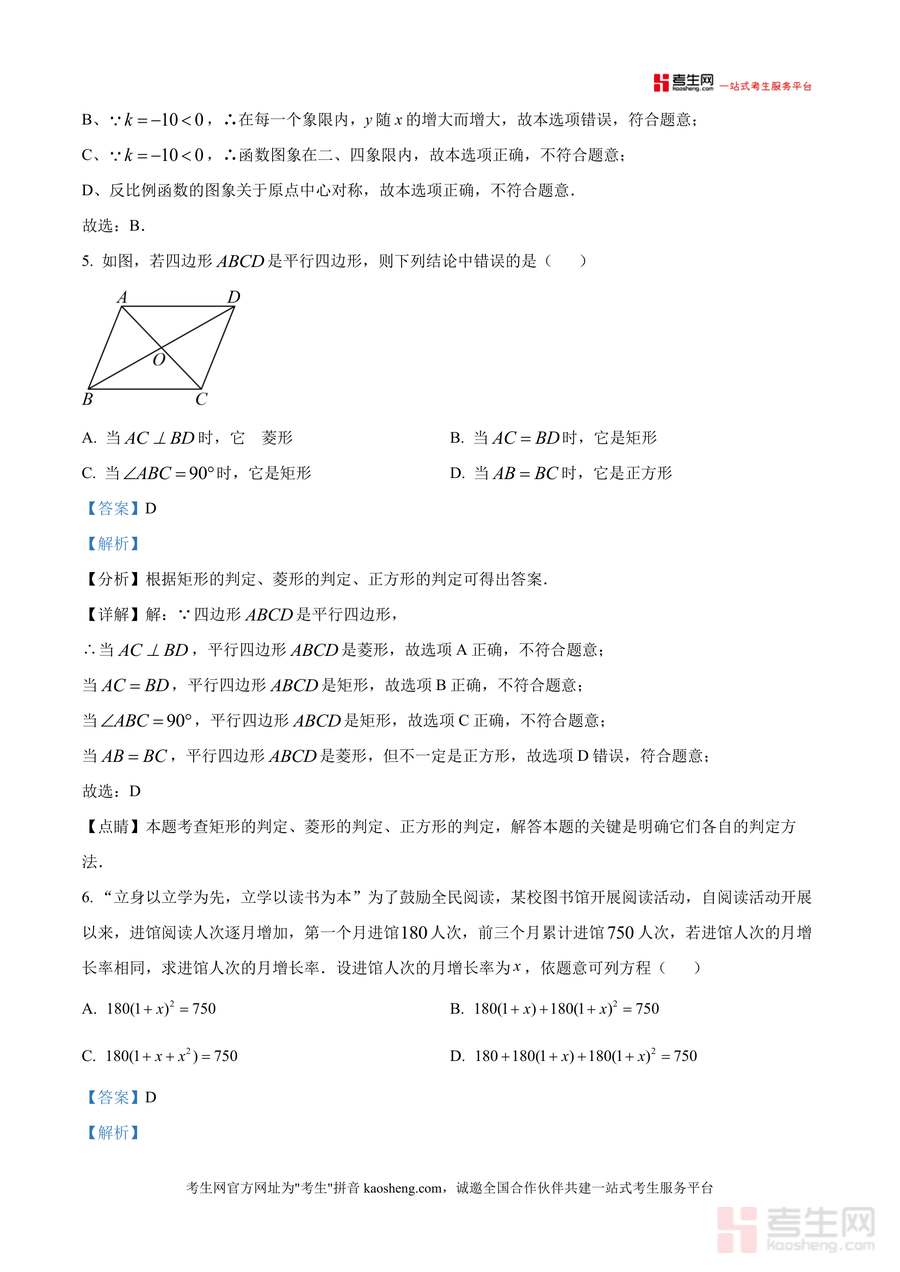
《精品解析:广东省深圳市龙华区新华中学教育集团 2025-2026学年上学期九年级数学1月月考试卷(解析版).docx》是一份针对九年级数学阶段性复习的高质量真题解析资料。其主要内容涵盖选择(8道)、填空(5道)及解答(7道)三大题型,覆盖三视图、比例性质、相似三角形应用、反比例函数性质等九年级上册核心考点;解析部分对每道题进行考点标注、详细解题步骤拆解及易错点提醒,特色亮点在于依托新华中学教育集团教学资源,贴合深圳龙华区中考命题趋势,注重解题方法迁移与思维拓展,帮助学生构建系统化知识框架。
该资料核心用途为助力学生完成月考后的精准复盘,巩固反比例函数、四边形性质、一元二次方程等重点知识;使用场景包括学生日常错题订正与解题方法总结、教师备课参考或课堂例题讲解素材、家长辅助孩子评估阶段性学习效果;用户价值体现在通过真题训练熟悉本地考试题型与难度,借助深度解析掌握高效解题技巧,提升应试能力;备考优势在于真题具有地域针对性,解析专业详实,能有效缩短学生查漏补缺时间,提高复习效率。
适用人群为深圳市龙华区九年级学生(尤其是新华中学教育集团在读学生)、希望参考深圳中考题型备考其他地区九年级学生及初中数学教师教研人员;其必要性在于月考是检验阶段性学习成果关键环节,该解析可帮助学生快速定位知识薄弱点避免重复犯错;不可替代性体现在融合本地名校教学经验与真题资源,内容贴合学生实际需求;长期价值在于培养逻辑思维能力与规范解题习惯,为后续中考备考奠定坚实基础。

