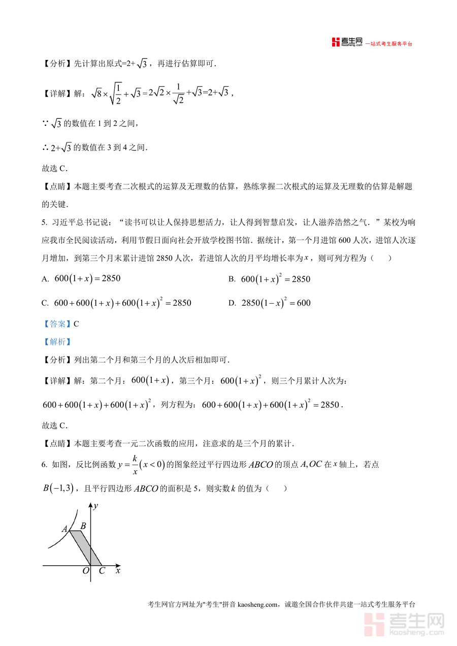
《精品解析:重庆市万州中学教育集团2025-2026学年上学期九年级第一次定时作业数学试题卷(解析版).docx》是一份针对万州中学教育集团九年级学生设计的数学阶段性复习备考资料。资料包含全卷三大题(选择题40分、填空题24分、解答题86分)完整试题及逐题深度解析,覆盖最简二次根式判断、一元二次方程定义与配方、反比例函数k值几何意义、正方形性质与全等判定等九年级上学期核心知识点。其特色亮点在于每道题配备详细分析步骤、易错点提示及解题技巧总结,如选择题中对最简二次根式"不含分母且无开方因数"条件拆解,解答题中配方法解方程时系数调整技巧指导,助力学生理解考点本质。
该资料核心用途为帮助学生巩固九年级数学基础知识,提升解题思维与应试能力;使用场景涵盖课堂同步练习后的错题订正、周末自主复习时考点深度理解、考前模拟训练时题型结构与时间分配熟悉;用户价值体现在通过解析"点睛"部分掌握同类题解题规律,减少重复错误;备考优势在于贴合本地教学进度与命题趋势,针对性解决学生在二次根式运算、一元二次方程应用等模块常见失分点,高效助力备考。
适用人群包括万州中学教育集团及重庆市内其他九年级学生,数学学科教师(教学参考资源)及备考指导家长(辅助孩子复习)。作为阶段性定时作业权威解析资料,其不可替代性体现在对本地学情考情精准把握,长期价值在于帮助学生构建系统知识框架,提升数学核心素养与应试能力,为后续中考复习奠定坚实基础,是九年级学生数学阶段性提升必备资料。

