《精品解析:广东省深圳市南山区南山外国语学校(集团)科华学校2025-2026学年九年级上学期10月月考数学试卷(解析版)》是一份针对该校九年级上册数学学情调研试卷的专业解析资料。该资料涵盖选择题、填空题、解答题三大题型,覆盖一元二次方程解法、相似三角形判定与性质、概率估算、几何图形性质(矩形/菱形/正方形等)及实际应用问题等核心知识点;其特色亮点在于每道题均配有精准考点分析、分步解题思路、易错点提示及规范答题格式,如对因式分解法解一元二次方程步骤拆解、黄金分割点应用推导、相似三角形判定条件拓展等,帮助学生深入理解知识本质并构建完整知识体系。
该资料的核心用途在于助力学生巩固九年级上册数学重点知识并提升应试能力。使用场景包括日常课后复习时对照解析订正错题以强化记忆,月考备考前系统梳理考点方向以明确重点,针对性突破薄弱模块如几何作图或概率统计问题以补齐短板;用户价值体现在通过校考真题解析精准把握命题规律,掌握高效解题技巧以减少失误率,获取专业考点延伸拓展以提升迁移能力;备考优势则在于贴合深圳南山区校考命题特点,解析内容与课堂进度高度匹配能有效缩短复习时间并提升效率。
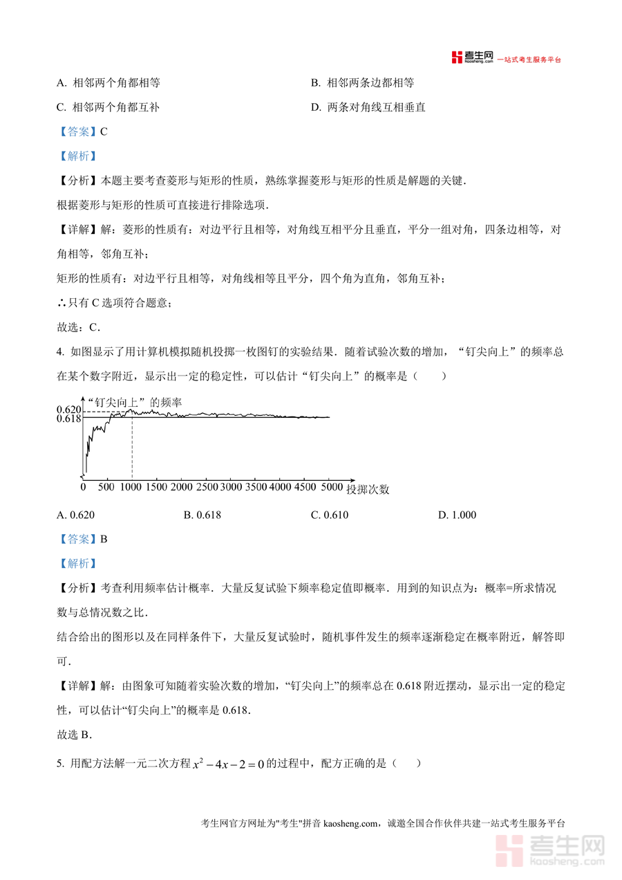
该资料适用于南山外国语科华学校九年级学生及备战深圳区域同类月考学生、需系统复习九年级上册数学核心模块人群。其必要性在于填补校考真题详细解析空白,帮助学生精准弥补漏洞;不可替代性体现在结合该校学情设计针对性解析及考点深度挖掘,提供个性化指导;长期价值在于培养逻辑思维与规范答题习惯,对后续中考备考及数学核心素养提升具有重要奠基作用。

