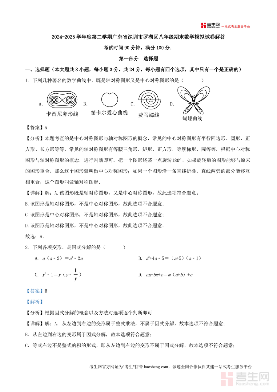
《2024-2025学年度第二学期广东省深圳市罗湖区八年级期末数学模拟试卷解答.docx》是一份针对深圳罗湖区八年级数学期末备考设计的专业真题解析资料。该资料严格遵循本地考纲要求,涵盖考试时间90分钟、满分100分的完整试卷结构,包含8道选择题、5道填空题及7道解答题;每道题均配备详细分析(如中心对称与轴对称概念辨析、因式分解方法应用)、步骤化详解及易错点睛(如分式方程增根处理技巧),深度覆盖几何变换、代数运算、实际应用等核心考点,突出本地化题型特点与解题思路引导。
该资料核心用途在于帮助学生系统梳理期末考点,通过对照解析掌握不同题型解题逻辑;使用场景包括学生自主刷题后的错题复盘(如通过不等式组无解条件判断总结知识盲区)、教师课堂例题讲解或作业设计参考;用户价值体现在有效提升应试能力——如解析中融入解题策略(如分式方程应用问题建模方法),助力学生快速掌握考点技巧;备考优势则在于本地化题型设计与详细解题步骤结合,让复习更具针对性与高效性。
适用人群包括深圳市罗湖区八年级在读学生(用于期末冲刺复习)、初中数学教师(作为教学辅助资源优化课堂效率)及关注孩子备考进度的家长(辅助监督复习质量);总结而言,该资料因贴合罗湖区考情且解析详实成为不可替代备考工具,不仅可用于当期期末复习,还可作为后续阶段复习的参考资料,具备长期使用价值,帮助学生巩固数学基础并提升应试能力。

