《精品解析:重庆市巴蜀中学教育集团初2024—2025学年下学期八年级期中数学试题(解析版).docx》是针对巴蜀中学教育集团初二年级下学期期中数学考试设计的高质量备考资料。该资料包含全卷三大题(选择题、填空题及解答题)完整解析,覆盖相反数、整式运算、一次函数图象与应用、二次根式估算等八年级下册核心知识点;每个题目配备考点标注、解题思路拆解及易错点提示,如选择题第8题结合函数图像分析行程问题,填空题第15题融合折叠性质与勾股定理,解析过程逻辑清晰且注重方法迁移。
该资料核心用途助力学生巩固期中高频考点与提升解题能力;使用场景涵盖学生自测后的错题分析、教师课堂例题讲解及作业设计参考;用户价值体现在让学生熟悉巴蜀集团命题风格(如强调知识点综合应用),掌握同类题型解题技巧;备考优势是解析中提炼常见解题模型(如一次函数行程问题分段函数模型),能有效提升应试能力,降低答题失误率。
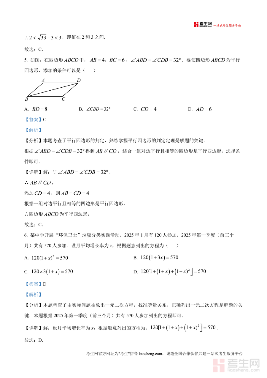
适用人群主要包括重庆市巴蜀中学教育集团及周边同类学校八年级学生、数学教师及备考家长。作为权威真题解析版,它贴合本地教学进度与命题趋势,能帮助学生精准定位知识薄弱点;长期价值在于培养学生逻辑思维与解题规范性,为后续九年级数学学习奠定坚实基础,是初二下学期期中复习阶段不可或缺工具。

