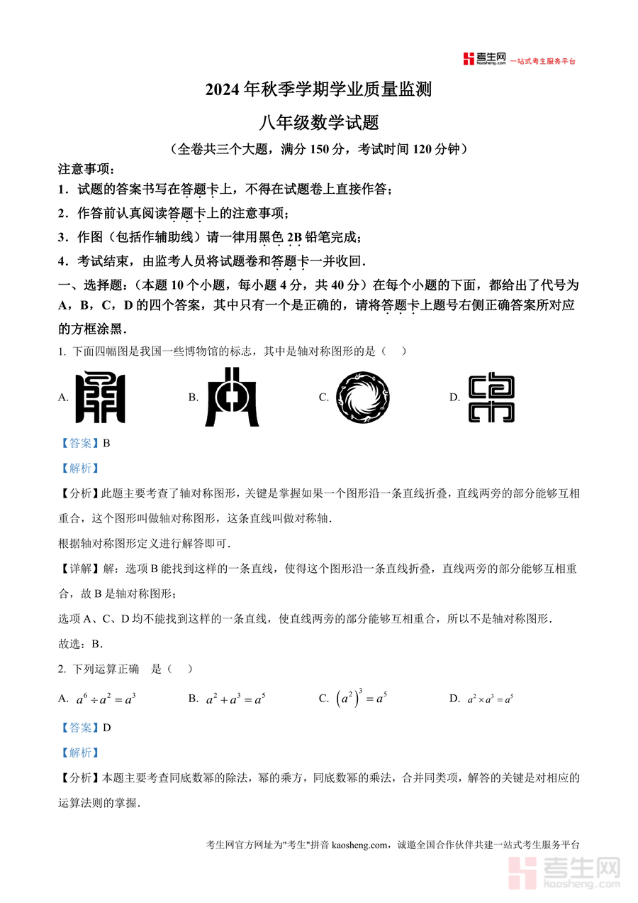
《精品解析:重庆市渝北区2024-2025学年上学期期末质量检测八年级数学试题(解析版)》是一份聚焦渝北区八年级上册数学期末考的权威真题解析类备考资料。资料涵盖全卷三大题型(10道选择题、8道填空题、8道解答题)共150分试题及配套详细解析,特色亮点在于每道题均融合考点分析、解题思路与易错提示:如选择题中轴对称图形题明确核心定义及判断方法,分式运算题拆解同底数幂除法、幂的乘方等法则应用,几何题标注辅助线作法及全等判定依据,帮助学生构建清晰解题逻辑。
该资料核心用途为助力学生熟悉本地期末考题型结构与难度,使用场景包括日常复习巩固、考前冲刺训练及错题复盘总结。对学生而言,通过真题解析可精准把握区域命题趋势(如科学记数法、多边形外角和等高频考点),有效提升应试能力;对教师及辅导人员,可作为教学参考设计针对性复习方案。其备考优势在于真题权威性强、解析详实且贴合本地教学要求,能让学生短时间内突破薄弱环节,掌握答题技巧。
本资料适用于渝北区八年级学生、数学教师及课外辅导人员。必要性体现在本地真题直接反映区域教学重点,解析填补自主刷题时“知其然不知其所以然”空白;不可替代性在于整合最新期末真题与专业解析,比通用教辅更具针对性;长期价值在于积累系统解题方法(如分式化简通分、几何证明中线段垂直平分线应用),为九年级数学学习奠定基础。

