《精品解析:广东省深圳亚迪学校2024-2025学年八年级数学上学期期中考试试卷(解析版)》是一份针对深圳亚迪学校八年级数学期中备考的专业真题解析资料。涵盖单项选择、填空、解答三大题型共19道试题。包含勾股数判断、平方根概念、平面直角坐标系应用、勾股定理综合计算等核心考点。每份试题均配备详细解析。通过“分析”模块明确考点本质,“详解”步骤拆解解题逻辑,“点睛”部分提炼方法技巧,帮助学生从根源理解知识应用而非机械记忆答案。
该资料适用于八年级学生期中复习的多个场景。可作为课堂同步巩固练习补充材料,让学生在课后通过真题演练强化知识点掌握;也可作为考前冲刺训练核心资源,帮助学生熟悉考试题型与难度分布。其核心价值在于通过真题解析提升学生应试能力。教师可将其作为教学参考辅助设计专题讲解或错题分析课;家长则能借助它了解孩子学习薄弱环节,针对性指导复习。
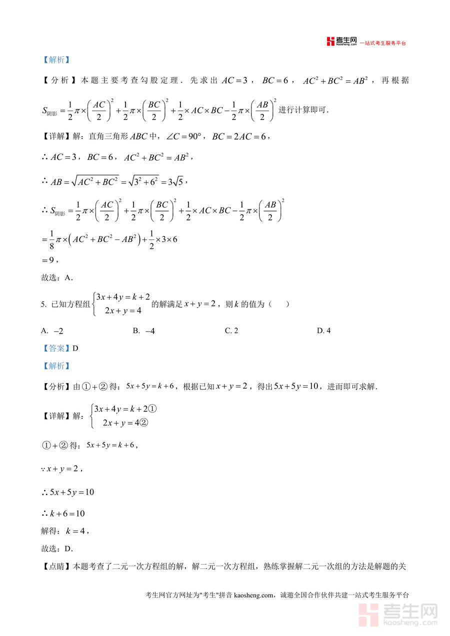
本资料适用于深圳亚迪学校及周边同类学校八年级学生、数学教师及备考家长。作为本地校考真题解析资料,它具有不可替代性——精准贴合该校教学进度与命题风格。长期来看,不仅能帮助学生应对期中测试,还能培养规范解题习惯与逻辑思维能力,为后续学习几何证明、函数应用等内容奠定坚实基础,是提升数学成绩与学科素养必备资料。

