《精品解析:广东省深圳市宝安区实验中学2025-2026学年八年级上学期第7周周测数学试卷(解析版)》是一份精准匹配该校教学进度与命题特色的备考资料,涵盖选择题(10道)、填空题(5道)、解答题(7道)三大题型,聚焦二次根式运算、一次函数性质与图像应用、勾股定理及坐标几何等核心知识点。其特色亮点在于每道题配备详细分析、分步解答及易错点睛——如对一次函数图像问题采用数形结合法引导,对勾股定理应用题强化实际场景转化思路,融入解题技巧总结以提升学生思维能力。
该资料核心用途在于帮助学生巩固本周所学知识并查漏补缺。适用场景包括课后自主复习时对照解析订正错题、课堂小组讨论时参考解题思路拓展、考前针对性训练时熟悉该校周测命题风格。用户价值体现在通过真题解析掌握高频考点解题方法——如二次根式运算中的化简技巧、一次函数与几何结合题的切入点等,有效提升应试能力。备考优势在于解析内容完全贴合该校教学进度与难度设置,避免泛泛复习,让学生高效聚焦薄弱环节。
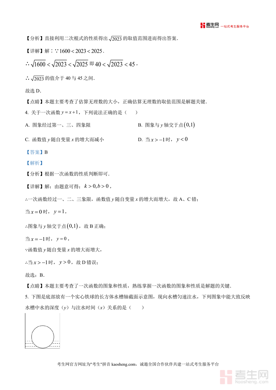
本资料适用于宝安区实验中学八年级学生,也可供深圳市同区域同年级学生参考。作为同步学习重要补充,它不仅能及时解决周测疑难,更能通过系统解析建立知识关联,培养逻辑思维与解题习惯。其不可替代性在于精准匹配该校命题方向,长期价值在于助力构建扎实数学框架,为后续学习奠基,是提升成绩不可或缺的辅助资料。

