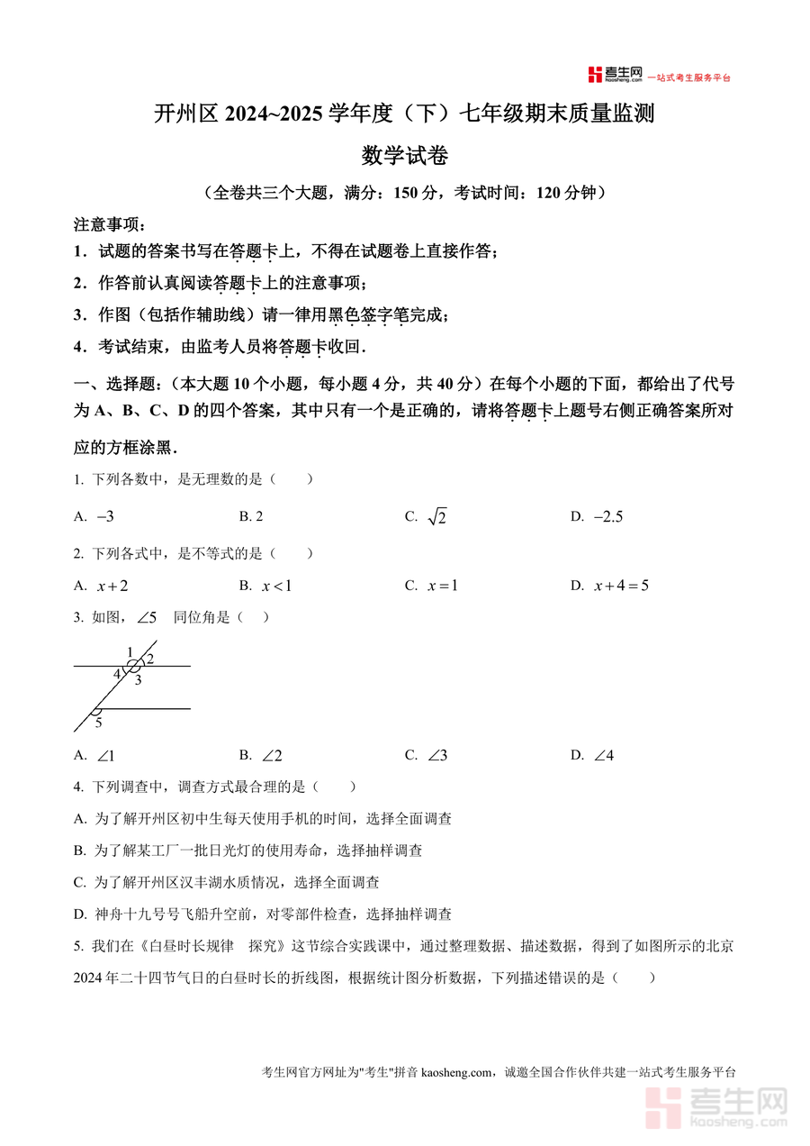
《精品解析:重庆市开州区2024-2025学年七年级下学期6月期末数学试题(原卷版).docx》是一份针对开州区七年级下学期数学期末监测的权威备考资料。该资料完整呈现全卷三大题(10道选择、6道填空、8道解答)共150分、120分钟考试时长的原卷结构,并包含答题规范等注意事项。内容覆盖无理数识别、不等式应用、同位角判定、抽样调查分析、统计图解读、命题判断、方程组应用及新定义运算等核心知识点,融入开州本地情境(如汉丰湖水质调查、龙珠茶带货案例)与《九章算术》等数学文化元素,让真题解析兼具地域针对性与知识深度。
该资料核心用途是帮助学生熟悉区域期末命题题型与难度梯度,掌握标准化答题规范;适用场景包括课堂复习后的模拟检测、课后自主刷题巩固知识点、教师备课参考命题方向或家长辅导孩子备考。用户价值体现在通过真题演练提升应试能力——选择题训练快速审题技巧,填空题强化精准计算,解答题培养逻辑推理与步骤书写习惯;备考优势在于原卷版呈现让学生提前适应考试形式,聚焦高频考点与易错点(如抽样调查类型选择),助力精准查漏补缺。
该资料适用于开州区及周边七年级学生、初中数学教师及家长。作为区域期末真题,其不可替代性在于贴合本地教学进度与命题风格,能真实反映学生水平;长期价值在于帮助构建七年级数学知识体系,强化核心应用能力,为八年级学习奠定基础,是提升应试能力与学科素养的重要工具,对期末备考及长期数学发展具有指导意义。

