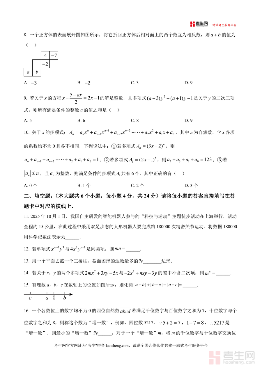
《精品解析:2025-2026学年七年级上期期末试题数学试题(原卷版).docx》是一份面向七年级学生的期末数学备考资料,主要内容涵盖选择题、填空题、解答题等完整题型结构(如10道选择、6道填空、8道解答题),覆盖相反数、几何体视图、科学记数法、同类项等七年级上期核心知识点,特色亮点在于严格遵循课标要求设计试题,题型分布与期末考完全一致,能真实还原考试场景,帮助学生提前熟悉命题逻辑与考点设置。
该资料核心用途是助力学生掌握期末考命题规律与难度梯度,使用场景包括日常课后巩固训练、考前全真模拟测试、知识点专项突破练习等;用户价值在于通过真题训练有效提升应试能力,精准把握高频考点与易错题型;备考优势显著,能让学生提前适应考试时间分配节奏,明确自身知识薄弱环节,从而开展针对性强化复习,提高备考效率与得分率。
适用人群为七年级数学学习者、一线数学教师及关注孩子学业发展的家长;该资料作为期末备考核心资源,必要性体现在真题资源的权威性与参考价值,不可替代性在于原卷版完整保留考试结构与题型细节,长期价值则是可作为后续复习时回顾考点、巩固解题方法的数据支撑,助力学生构建系统知识体系,为后续数学学习奠定坚实基础。

