《精品解析:重庆市礼嘉中学2025-2026学年七年级上学期期中考试数学试题(原卷版).docx》是一份面向七年级上学期数学期中备考的权威校本题源资料,聚焦该校教学重点与期中检测要求。其内容严格遵循期中命题规范设计:全卷设四个大题共25小题(选择题10道、填空题6道、解答题9道),满分150分,考试时长120分钟,涵盖有理数概念及运算、科学记数法、代数式化简求值、一元一次方程应用、数轴动点问题等七年级上册核心知识模块。作为原卷版资料,它完整保留了该校期中检测的原始题型结构与命题风格,能让使用者精准把握考试方向,是兼具针对性与权威性的备考资料。
该资料核心用途在于辅助七年级学生完成期中数学备考,同时为教师与家长提供专业参考依据。使用场景覆盖日常课后知识巩固、考前全真模拟训练、阶段性知识漏洞排查等环节,适配不同学习阶段需求。对学生而言,通过完成校本题目可直观掌握自身对有理数运算、方程应用等核心知识点的掌握程度,精准定位薄弱环节并针对性提升应试能力;对教师与家长,它能帮助把握该校期中命题趋势,优化教学或辅导策略,其校本题源属性使其备考优势显著高于通用教辅资料。
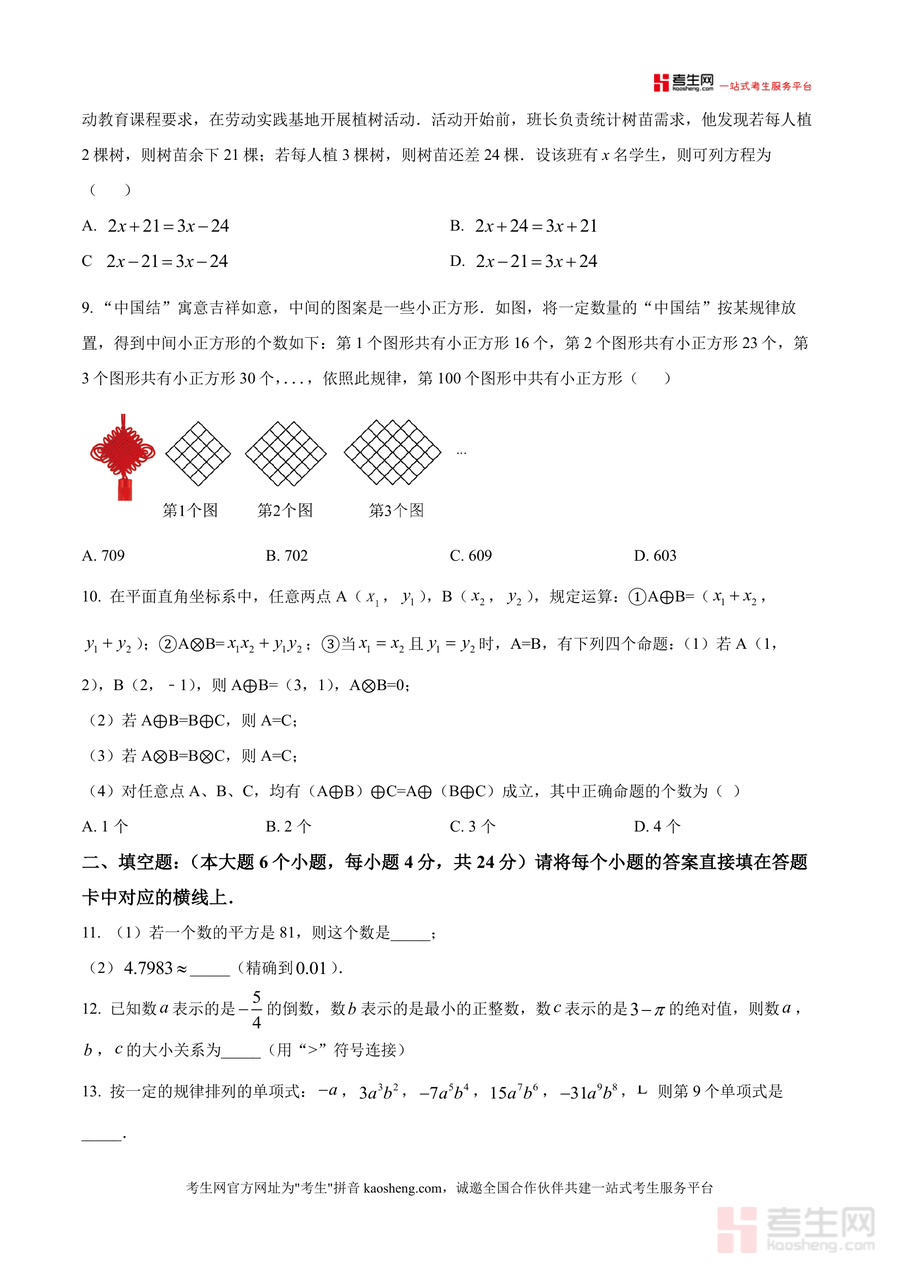
该资料适用人群广泛,包括重庆市礼嘉中学初2025级学生、同层次初中七年级数学学习者,以及初中数学教师与需辅导孩子数学学习的家长。作为该校期中检测的原卷资料,它具有极强的必要性与不可替代性:其命题逻辑紧密贴合该校教学重点,题型设置精准反映期中考查方向,是学生高效备考期中不可或缺的核心素材。长期来看,它不仅能助力学生在期中考试中取得优异成绩,还能帮助其构建系统的七年级数学知识框架,为后续代数与几何学习奠定坚实基础,具有持久的学习指导价值。

