《精品解析:重庆市朝阳教育集团2025-2026学年上学期期中考试七年级数学试题(解析版)》是一份针对该集团七年级学生期中数学备考设计真题解析类备考资料,涵盖单选题、填空题及解答题三大题型共150分分值内容。文件特色在于每道试题均配备详尽解析,包含考点分析、解题步骤及易错点提示——如对相反数概念题明确“只有符号不同”核心要点、科学记数法题强调“a×10^n中1≤|a|<10”规则,同时针对数值转换机、规律探究等题型提供思路引导,帮助学生把握命题逻辑。
该资料核心用途为辅助学生高效备考期中,适用场景包括自主练习后的答案核对与错题复盘、课堂同步复习拓展训练及考前冲刺阶段针对性强化。其用户价值体现在:通过真题解析帮助学生精准定位知识薄弱点(如合并同类项法则应用误区);借助典型题型示例提升应试能力;为教师提供贴合集团教学进度与命题风格的教学参考素材;家长可利用解析内容辅导孩子理解难点题型。备考优势在于真题来源权威,解析紧扣课标要求,能有效缩小复习范围、提升复习效率。
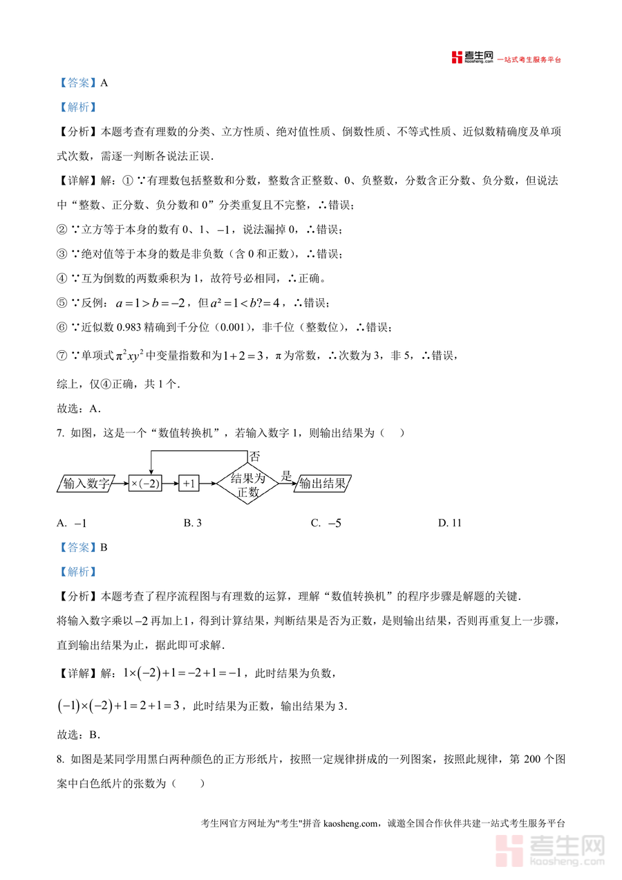
本资料适用于重庆市朝阳教育集团及同类教学进度七年级学生、数学学科教师及学生家长。作为针对性极强真题解析资料,它填补了区域集团化考试专项备考资源空白,不可替代性体现在对该集团命题规律的深度适配与考点精准覆盖;长期价值在于帮助学生巩固有理数运算、代数式等七年级核心知识模块,为后续几何与函数学习奠定坚实基础,是提升数学应试能力与学科素养的必备资料。

