《精品解析:重庆市十一中教育集团2025-2026学年七年级上学期期中数学试卷(解析版).docx》是一份针对七年级数学期中备考设计专业资料。该资料包含完整考试试卷及详细解析,覆盖选择题(10题)、填空题(6题)及解答题(8题)三大题型,总分为150分。特色亮点在于每道题目均配备详尽解题思路:选择题部分提供选项分析与排除方法,填空题包含关键知识点回顾,解答题则展示完整解题步骤及易错点提示。作为真题解析资料,其内容严格遵循重庆十一中教育集团教学进度,涵盖有理数运算、几何图形性质、代数式应用等核心知识点,能有效帮助学生掌握期中考点分布规律。
该资料核心用途在于辅助七年级学生进行期中备考复习,适用场景包括日常课后练习巩固、考前集中冲刺训练及错题针对性强化。通过使用这份资料,学生可系统了解期中数学考试题型特点与难度分布,提升应试能力:选择题部分培养快速解题技巧,填空题强化基础概念记忆,解答题训练逻辑思维能力。备考优势体现在其真题权威性与解析专业性结合,能帮助学生精准定位知识薄弱环节,建立完整知识体系框架,为后续学习奠定坚实基础。
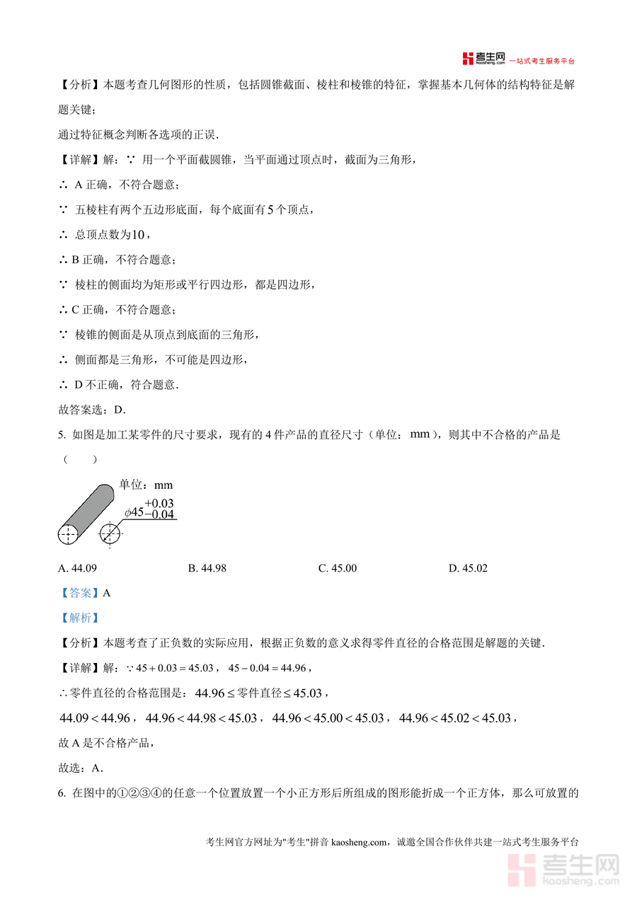
适用人群主要为重庆市十一中教育集团初一年级学生及同类学校七年级学生群体,同时也适合初中数学教师作为教学参考资料使用。该资料具有不可替代价值:作为本地名校期中真题及专业解析,能有效反映区域教学重点与考试趋势;长期使用可帮助学生形成科学解题思维,提升数学综合素养。对于希望提高期中数学成绩、系统掌握七年级上册数学知识的学生而言,这份资料是必备备考工具。

