《精品解析:湖南省长沙市一中芙蓉中学等校2024-2025学年七年级上学期期末语文试题(原卷版).docx》是一份聚焦湘教版七年级语文期末备考需求 的优质真题资料,涵盖基础与运用、阅读理解(古诗文、现代文)及名著阅读三大核心模块,完整还原120分钟/120分考试结构,保留命题组原始设计 的题型梯度与考查重点——如基础部分精准覆盖字音字形、病句修改等核心能力点,阅读理解融合裴迪山水诗炼字赏析与蒲松龄《狼》文言文解读,名著阅读关联《朝花夕拾》《西游记》必读文本,既体现区域教研特色,又贴合新课标对语文核心素养 的要求.
该资料适用于七年级学生期末冲刺阶段 的真题演练,可作为教师课堂检测或学生自主刷题工具;通过原卷还原真实考试场景,帮助用户熟悉题型分布与时间分配,精准定位知识薄弱点——如古诗文板块"侵""拂"字的情味分析,现代文阅读中外婆"花文化"的主题解读,均能引导学生掌握答题逻辑与得分技巧,有效提升应试能力;同时,综合性学习中"读书调查结论"与"劝说妈妈"题型,为跨学科实践能力培养提供范例,助力构建完整语文素养体系.
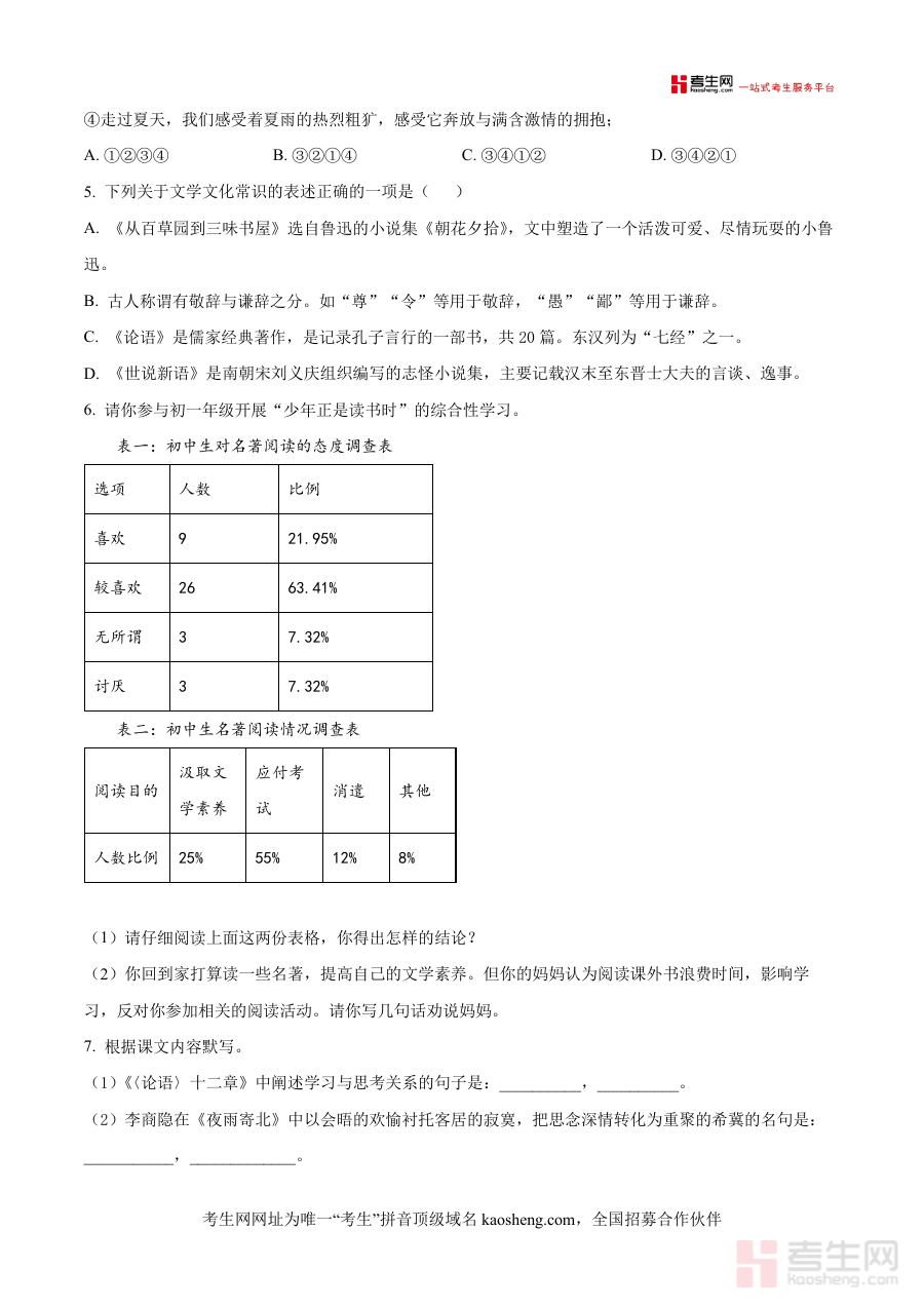
本资料适用于长沙市一中芙蓉中学及同类校七年级学生、语文教师及备考指导者,其不可替代性在于:一是区域名校真题资源 的稀缺性,二是题型设计贴合本地教学进度与命题趋势,三是原卷版保留原汁原味考试体验;长期来看,可作为七年级语文学习效果评估与后续复习 的重要参考,帮助用户夯实基础并形成系统备考策略,是提升期末成绩 的关键助力.

